您当前所在的位置: 首页 > 政务公开 > 五公开 > 管理公开 > 财政信息 > 群团组织财政预决算

中国民主促进会九江市委会2023年部门预算

来源:中国九江网 发布日期: 2023-02-10 16:10 【字体:

中国民主促进会九江市委会2023年部门预算

目    录

第一部分  民进九江市委会概况

     一、部门主要职责

二、机构设置及人员情况

第二部分 民进九江市委会2023年部门预算表

一、《收支预算总表》

二、《部门收入总表》

三、《部门支出总表》

四、《财政拨款收支总表》

五、《一般公共预算支出表》

六、《一般公共预算基本支出表》

七、《财政拨款“三公”经费支出表》

八、《政府性基金预算支出表》

九、《国有资本经营预算支出表》

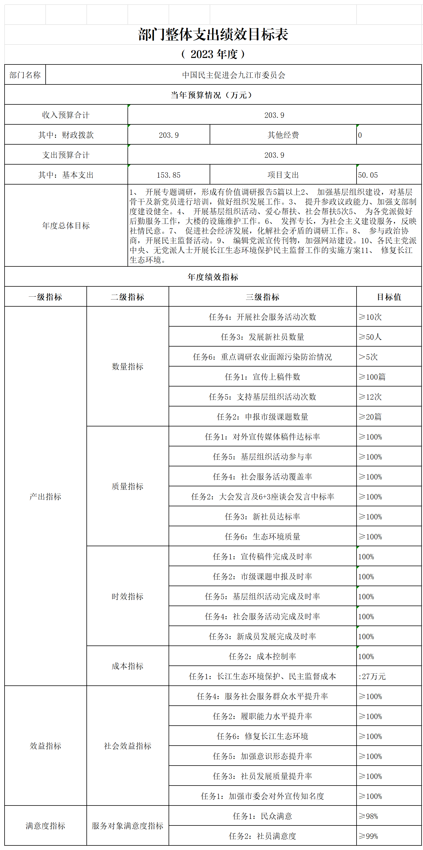
十、《部门整体支出绩效目标表》

十一、《项目绩效目标表》

第三部分 民进九江市委会2023年部门预算情况说明

一、2023年部门预算收支情况说明

二、2023年“三公”经费预算情况说明

第四部分:名词解释

第一部分  民进九江市委会概况

一、部门主要职能

中国民主促进会(简称民进)是以从事教育文化出版传媒新媒体以及相关科学技术领域高中级知识分子为主、具有政治联盟性质的政党,是同中国共产党通力合作的中国特色社会主义参政党。民进九江市委会的职能是参政议政、民主监督、社会服务。民进市委会按照民进中央提出的“建设高素质参政党地方组织”的要求,以思想建设为核心,坚定会员的政治信念。以组织建设为基础,提升九江民进整体实力。以参政议政为第一要务,为经济社会发展发挥作用。以品牌建设为导向,扩大九江民进影响力,涌现出“会员有动力,支部有活力,组织有魅力”明显特点。民进市委会下设总支委员会2个、支部委员会24个。

二、部门基本情况

2022年民进九江市委会共有预算单位__1__个,包括:(详列各二级预算单位名称)。

编制人数小计__7__人,其中:行政编制人数_7__人,参照公务员管理的事业编制人数__0__人,全部补助事业编制人数__0__人,自收自支编制人数_0___人。实有人数小计_7__人,其中:在职人数小计__7__人,行政在职人数_7___人,参照公务员管理的事业单位在职人数__0__人,全部补助事业在职人数_0___人。离休人数小计_0___人,退休人数小计_1___人,退职人员__0_人,遗属人数_0___人。在校学生_0___人。

根据三定方案,本单位设立2个内设机构,分别是办公室和组宣部,办公室的主要职责是:负责为外联系与综合协调工作;负责机关文秘、调研、信访工作;负责综合性会议的组织工作;负责机关人事劳动、机构编制、后勤管理工作;组宣部的主要职责是负责组织、宣传、咨询服务等具体工作。

第二部分  民进九江市委会2023年部门预算表

(详见下表)

第三部分 民进九江市委会2023年部门预算情况说明

一、2023年部门预算收支情况说明

(一)收入预算情况

2023年民进九江市委会收入预算总额为203.9万元,较上年预算安排增加63.08万元;财政拨款收入203.9万元,较上年预算安排增加63.08万元;教育收费资金收入0万元,较上年预算安排增加0万元;事业单位经营收入0万元,较上年预算安排增加0万元;国库集中支付网上结转0万元,较上年预算安排增加0万元。

(二)支出预算情况

2023年民进九江市委会支出预算总额为支出预算总额为203.9万元,较上年预算安排增加63.08万元;其中:

按支出项目类别划分:基本支出153.85万元,较上年预算安排增加57.96万元;其中:工资福利支出129.41万元,商品和服务支出19.2万元,对个人和家庭的补助0.24万元。资本性支出5.0万元;项目支出50.05万元,较上年预算安排增加5.12万元;其中:工资福利支出129.41万元,商品和服务支出19.2万元,对个人和家庭的补助0.24万元,资本性支出5.0万元。

按支出功能科目划分:一般公共服务支出164.97万元,较上年预算安排增加43.46万元;教育支出0万元,较上年预算安排增加0万元;科学技术支出0万元,较上年预算安排增加0万元;社会保障和就业支出20.37万元,较上年预算安排增加11.56万元;卫生健康支出8.01万元,较上年预算安排增加3.48万元;农林水支出0万元,较上年预算安排增加0万元;住房保障支出10.55万元,较上年预算安排增加4.58万元。

按支出经济分类划分:工资福利支出129.41万元,较上年预算安排增加58.13万元;商品和服务支出19.2万元,较上年预算安排减少5.17万元;对个人和家庭的补助0.24万元,较上年预算安排增加减少0万元;资本性支出5万元,较上年预算安排增加5万元;对企业补助0万元,较上年预算安排增加(减少)0万元。 

(三) 财政拨款支出情况

2023年民进九江市委会财政拨款支出预算总额为财政拨款支出预算总额203.9万元,较上年预算安排增加63.08万元;

按支出功能科目划分:一般公共服务支出164.97万元,教育支出0万元,社会保障和就业支出20.37万元,卫生健康支出8.01万元,住房保障支出10.55万元。

按支出项目类别划分:基本支出153.85万元,较上年预算安排增加57.96万元;其中:工资福利支出129.41万元,商品和服务支出19.2万元,对个人和家庭的补助0.24万元。资本性支出5.0万元;项目支出50.05万元,较上年预算安排增加5.12万元;其中:工资福利支出129.41万元,商品和服务支出19.2万元,对个人和家庭的补助0.24万元,资本性支出5.0万元。

(四)政府性基金情况

2023进九江市委会政府性基金支出预算为0万元。

2023本部门没有使用政府性基金预算拨款安排的支出。

(五)国有资本经营情况

2023民进九江市委会国有资本经营支出预算为0万元。

2023本单位没有使用国有资本经营预算拨款安排的支出。

(六) 机关运行经费等重要事项的说明

2023部门机关运行费预算19.2万元,比2022年预算减少5.17万元,减少21.21%。其中:办公费4.99万元、水费1.0万元、电费1.13万元、福利费1.95万元、公务接待1.0万元、其他商品和服务支出0.04万元等。

(七) 政府采购情况

2023年部门所属各单位政府采购总额  5.0 万元,其中:政府采购货物预算 5.0万元、政府采购工程预算  0     万元、政府采购服务预算   0   万元。

(八)国有资产占有使用情况

截至2022年8月31日, 部门共有车辆0辆,其中:一般公务用车实有数0辆,执法执勤用车实有数0辆。

2023年部门预算安排购置车辆0辆,安排购置单位价值200万元以上大型设备具体为0.

(九)市民进项目情况说明

一、项目(1)概述

1)项目概述:民主党派基层组织活动经费9.0万元。主要是组织调研考察、议政座谈、宣传报道开展社会服务等,保障民主党派基层能够开展和组织日常活动。

2)立项依据:九府办抄字【2022】14号

3)实施主体:民进九江市委员会

4)实施方案:【江西省财政厅关于切实解决民主党派基层组织活动经费的通知}】市县(区)财政部门参照省级每人每年200元的标准(按实际人数),从2012年起列入部门预算。

5)实施周期:2023.01—2023.12

6)年度预算安排:财政拨款9.0万元

7)绩效目标和指标(见下表)

项目支出绩效目标表

(2023年度)

项目名称

民主党派基础组织活动经费

主管部门及代码

229-中国民主促进会九江市委员会

实施单位

中国民主促进会九江市委员会

项目资金

(万元)

年度资金总额

9

其中:财政拨款

9

其他资金

0

上年结转

0

年度绩效目标

提升参政议政能力、加强支部制度建设健全。

一级指标

二级指标

三级指标

指标值

成本指标

经济成本指标

基础组织活动成本

≤9.0万元

产出指标

数量指标

会员交流会培训数量

≥5次

质量指标

爱心帮扶\社会帮扶质量

≥90%

时效指标

开展社会服务及时率

≥92%

效益指标

社会效益指标

会员活动阵地建设产生的社会效益

≥90%

满意度指标

服务对象满意度

开展社内关怀慰问活动满意度

≥95%

二、项目(2)概述

1) 项目概述:开展党派工作9.55万元。主要是参政议政、民主监督,参加中国共产党领导的政治协商是民主党派的三大工作职能,为保障实现三大职能追加的工作经费.

2)立项依据:政策依据,党派年初追加工作经费。

3) 实施主体:民进九江市委员会

4) 实施方案:调研考查、开展社会服务  12次,多次送医送药、扶贫济困、爱心捐赠活动,

5) 实施周期:2023.01—2023.12

6) 年度预算安排:财政拨款9.55万元

7) 绩效目标和指标(见下表)

项目支出绩效目标表

(2023年度)

项目名称

开展党派工作

主管部门及代码

229-中国民主促进会九江市委员会

实施单位

中国民主促进会九江市委员会

项目资金

(万元)

年度资金总额

9.55

其中:财政拨款

9.55

其他资金

0

上年结转

0

年度绩效目标

提升参政议政能力、加强支部制度建设健全。

一级指标

二级指标

三级指标

指标值

成本指标

经济成本指标

开展社会服务、组织发展、宣传报道成本。

≤9.55万元

产出指标

数量指标

调研考查、开展社会服务次数。

≥5次

质量指标

开展社会服务、宣传报道质量

≥92%

时效指标

党派工作开展及时率

≥98%

效益指标

社会效益指标

送医送药、扶贫济困产生的社会效益

≥90%

满意度指标

服务对象满意度

群众满意度、社会满意度

≥95%

三、项目(3)概述

1) 项目概述:长江生态环境保护民主监督工作经费27万元。根据中共中央安排,民进中央对口江西省开展长江生态环境保护民主监督工作,时间跨度为五年(2021-2025年),围绕城市黑臭水体治理等八个方面开展民主监督。全国人大常委会副委员长、民进中央主席蔡达峰亲临九江调研并召开座谈会。省委书记指出,支持配合做好民主监督工作,是一项严肃而重要的政治任务,要认真做好联络保障工作,切实为民进中央开展民主监督工作创造良好条件。

2)立项依据:政策依据:中共中央统战部关于支持各民主党派中央、无党派人士开展长江生态环境保护民主监督工作的实施方案。

3) 实施主体:民进九江市委员会

4) 实施方案:聚焦长江生态环境保护的重点难点问题,将发现问题与共同研究对策、提出整改办法相统一,把监督过程变成发现问题、解决问题、推动政策落实的过程;坚持发挥特色优势,结合民主党派、无党派人士人才资源优势,有针对性地开展工作,不搞面面俱到;坚持与履职相结合,通过开展民主监督工作了解社情民意,形成真知灼见,为开展政党协商、参政议政打下基础。

5)实施周期:2021.01—2025.12

6)年度预算安排:财政拨款27万元

7)绩效目标和指标(见下表)

项目支出绩效目标表

(2023年度)

项目名称

长江生态环境保护民主监督工作经费

主管部门及代码

229-中国民主促进会九江市委员会

实施单位

中国民主促进会九江市委员会

项目资金

(万元)

年度资金总额

27

其中:财政拨款

27

其他资金

0

上年结转

0

年度绩效目标

根据中共中央安排,民进中央对口江西省开展长江生态环境保护民主监督工作,时间跨度为五年(2021-2025年),围绕城市黑臭水体治理等八个方面开展民主监督。全国人大常委会副委员长、民进中央主席蔡达峰亲临九江调研并召开座谈会。省委书记指出,支持配合做好民主监督工作,是一项严肃而重要的政治任务,要认真做好联络保障工作,切实为民进中央开展民主监督工作创造良好条件。

一级指标

二级指标

三级指标

指标值

成本指标

经济成本指标

长江生态环境保护、民主监督成本

≤27万元

产出指标

数量指标

定点调研次数

≥3次

质量指标

生态环境质量

合格次

时效指标

开发生态环境影响控制及时率

≥96%

效益指标

社会效益指标

生态环境治理社会效益

合格次

生态效益指标

生态效益

合格次

满意度指标

服务对象满意度

生态环境修复社会满意度

≥95%

四、项目(4)概述

1)项目概述:民主党派调研经费4.5万元。主要是为全面落实习近平总书记“四新”“三好”要求,支持民主党派加强自身建设、更好履行职能,保障党派成员专家能深入调查研究,发挥建言献策、民主监督的作用。

2)立项依据:九府办抄字【2022】14号

3)实施主体:民进九江市委员会

4)实施方案:从2022年起,市各民主党派和工商联增加安排5万元调研专项经费,并列入财政预算。每个党派形成有价值的调研报告5篇以上,形成有价值的专题调研报告,为市委,市政府提供决策参考。

5)实施周期:2023.01—2023.12

6)年度预算安排:财政拨款4.5万元

7)绩效目标和指标(见下表)

项目支出绩效目标表

(2023年度)

项目名称

党派调研专项经费

主管部门及代码

229-中国民主促进会九江市委员会

实施单位

中国民主促进会九江市委员会

项目资金

(万元)

年度资金总额

4.5

其中:财政拨款

4.5

其他资金

0

上年结转

0

年度绩效目标

保障完成社情民意100篇,调研报告5篇,社会服务20次.

一级指标

二级指标

三级指标

指标值

成本指标

经济成本指标

调研成本

≤4.5万元

产出指标

数量指标

调研数量

≥5篇

质量指标

调研成果质量

≥95%

时效指标

形成调研报告及时率

≥98%

效益指标

社会效益指标

调研产生的社会效益

≥96%

生态效益指标

调研产生的生态效益

≥90%

满意度指标

服务对象满意度

服务对象满意度指标

≥90%

二、2023年“三公”经费预算情况说明

2023年民进九江市委会"三公"经费财政拨款安排  1.0万元,其中:

因公出国0万元,比上年增(减)0万元,主要原因是:2023年,本部门无出国出境预算。

公务接待1.0万元,比上年增(减)0万元,主要原因是:严格执行“三公”经费只减不增的原则。

公务用车运行0万元,比上年增(减)0万元,主要原因是:2023年,本部门参加公车改革,因此无车辆运行及购置预算。

公务用车购置0万元,比上年增(减)0万元,主要原因是:2023年,本部门参加公车改革,因此无车辆运行及购置预算。

第四部分:名词解释

一、收入科目

(一)财政拨款:指市级财政当年拨付的资金。

(二)其他收入:指除财政拨款、事业收入、事业单位经营收入等以外的各项收入。

(三)上年结转和结余:填列2022年全部结转和结余的资金数,包括当年结转结余资金和历年滚存结转结余资金。

二、支出科目

(一)一般公共服务(类)行政运行(项):指用于为保障机构正常运转、完成日常工作任务等方面的基本支出。

(二)一般公共服务(类)民主党派及工商联事务(款)一般行政管理事务(项):指用于各民主党派(包括民革、民进、民建、民盟、九三学社、农工、台盟等)及办事机构的支出,工商联的支出。

(三)社会保障和就业(类)行政事业单位离退休(款)归口管理的行政单位离退休(项)指用于本单位的离退休经费。

(四)社会保障和就业(类)行政事业单位离退休(款)机关事业单位基本养老保险缴费支出(项)指用于本单位的基本养老保险缴费经费。

(五)卫生健康(类)行政事业单位医疗(款)行政单位医疗(项)指用于本单位的基本医疗保险缴费经费。

(六)住房保障(类)住房改革(款)住房公积金(项)主要用于本部门按照国家政策规定向职工发放住房公积金和住房补贴的基本支出。

(七)基本支出:指行政事业单位用于为保障其机构正常运转、完成日常工作任务而发生的人员支出和公用支出。

(八)项目支出:指在基本支出之外为完成特定的行政工作任务或事业发展目标所发生的支出。

(九)“三公”经费支出:指用于财政拨款安排的因公出国(境)费、公务用车购置及运行维护费和公务接待费。其中,因公出国(境)费反映单位公务出国(境)的国际旅费、国外城市间交通费、住宿费、伙食费、培训费、公杂费等支出;公务用车购置及运行维护费反映单位公务用车车辆购置支出(含车辆购置税、牌照费),按规定保留的公务用车燃料费、维修费、过桥过路费、保险费、安全奖励费用等支出:公务接待费反映单位按规定开支的各类公务接待(含外宾接待)支出。

(十)机关运行经费支出:指用一般公共预算财政拨款安排的为保障单位运行用于购买货物和服务的各项资金,包括办公费、印刷费、邮电费、差旅费、会议费、福利费、日常维修费、专用材料及一般设备购置费、办公用房水电费、办公用房取暖费、办公用房物业管理费、公务用车运行维护费以及其他费用。


扫一扫在手机打开当前页
点击收缩

中国民主促进会九江市委会2023年部门预算

发布时间: 2023-02-10 16:10

中国民主促进会九江市委会2023年部门预算

目    录

第一部分  民进九江市委会概况

     一、部门主要职责

二、机构设置及人员情况

第二部分 民进九江市委会2023年部门预算表

一、《收支预算总表》

二、《部门收入总表》

三、《部门支出总表》

四、《财政拨款收支总表》

五、《一般公共预算支出表》

六、《一般公共预算基本支出表》

七、《财政拨款“三公”经费支出表》

八、《政府性基金预算支出表》

九、《国有资本经营预算支出表》

十、《部门整体支出绩效目标表》

十一、《项目绩效目标表》

第三部分 民进九江市委会2023年部门预算情况说明

一、2023年部门预算收支情况说明

二、2023年“三公”经费预算情况说明

第四部分:名词解释

第一部分  民进九江市委会概况

一、部门主要职能

中国民主促进会(简称民进)是以从事教育文化出版传媒新媒体以及相关科学技术领域高中级知识分子为主、具有政治联盟性质的政党,是同中国共产党通力合作的中国特色社会主义参政党。民进九江市委会的职能是参政议政、民主监督、社会服务。民进市委会按照民进中央提出的“建设高素质参政党地方组织”的要求,以思想建设为核心,坚定会员的政治信念。以组织建设为基础,提升九江民进整体实力。以参政议政为第一要务,为经济社会发展发挥作用。以品牌建设为导向,扩大九江民进影响力,涌现出“会员有动力,支部有活力,组织有魅力”明显特点。民进市委会下设总支委员会2个、支部委员会24个。

二、部门基本情况

2022年民进九江市委会共有预算单位__1__个,包括:(详列各二级预算单位名称)。

编制人数小计__7__人,其中:行政编制人数_7__人,参照公务员管理的事业编制人数__0__人,全部补助事业编制人数__0__人,自收自支编制人数_0___人。实有人数小计_7__人,其中:在职人数小计__7__人,行政在职人数_7___人,参照公务员管理的事业单位在职人数__0__人,全部补助事业在职人数_0___人。离休人数小计_0___人,退休人数小计_1___人,退职人员__0_人,遗属人数_0___人。在校学生_0___人。

根据三定方案,本单位设立2个内设机构,分别是办公室和组宣部,办公室的主要职责是:负责为外联系与综合协调工作;负责机关文秘、调研、信访工作;负责综合性会议的组织工作;负责机关人事劳动、机构编制、后勤管理工作;组宣部的主要职责是负责组织、宣传、咨询服务等具体工作。

第二部分  民进九江市委会2023年部门预算表

(详见下表)

第三部分 民进九江市委会2023年部门预算情况说明

一、2023年部门预算收支情况说明

(一)收入预算情况

2023年民进九江市委会收入预算总额为203.9万元,较上年预算安排增加63.08万元;财政拨款收入203.9万元,较上年预算安排增加63.08万元;教育收费资金收入0万元,较上年预算安排增加0万元;事业单位经营收入0万元,较上年预算安排增加0万元;国库集中支付网上结转0万元,较上年预算安排增加0万元。

(二)支出预算情况

2023年民进九江市委会支出预算总额为支出预算总额为203.9万元,较上年预算安排增加63.08万元;其中:

按支出项目类别划分:基本支出153.85万元,较上年预算安排增加57.96万元;其中:工资福利支出129.41万元,商品和服务支出19.2万元,对个人和家庭的补助0.24万元。资本性支出5.0万元;项目支出50.05万元,较上年预算安排增加5.12万元;其中:工资福利支出129.41万元,商品和服务支出19.2万元,对个人和家庭的补助0.24万元,资本性支出5.0万元。

按支出功能科目划分:一般公共服务支出164.97万元,较上年预算安排增加43.46万元;教育支出0万元,较上年预算安排增加0万元;科学技术支出0万元,较上年预算安排增加0万元;社会保障和就业支出20.37万元,较上年预算安排增加11.56万元;卫生健康支出8.01万元,较上年预算安排增加3.48万元;农林水支出0万元,较上年预算安排增加0万元;住房保障支出10.55万元,较上年预算安排增加4.58万元。

按支出经济分类划分:工资福利支出129.41万元,较上年预算安排增加58.13万元;商品和服务支出19.2万元,较上年预算安排减少5.17万元;对个人和家庭的补助0.24万元,较上年预算安排增加减少0万元;资本性支出5万元,较上年预算安排增加5万元;对企业补助0万元,较上年预算安排增加(减少)0万元。 

(三) 财政拨款支出情况

2023年民进九江市委会财政拨款支出预算总额为财政拨款支出预算总额203.9万元,较上年预算安排增加63.08万元;

按支出功能科目划分:一般公共服务支出164.97万元,教育支出0万元,社会保障和就业支出20.37万元,卫生健康支出8.01万元,住房保障支出10.55万元。

按支出项目类别划分:基本支出153.85万元,较上年预算安排增加57.96万元;其中:工资福利支出129.41万元,商品和服务支出19.2万元,对个人和家庭的补助0.24万元。资本性支出5.0万元;项目支出50.05万元,较上年预算安排增加5.12万元;其中:工资福利支出129.41万元,商品和服务支出19.2万元,对个人和家庭的补助0.24万元,资本性支出5.0万元。

(四)政府性基金情况

2023进九江市委会政府性基金支出预算为0万元。

2023本部门没有使用政府性基金预算拨款安排的支出。

(五)国有资本经营情况

2023民进九江市委会国有资本经营支出预算为0万元。

2023本单位没有使用国有资本经营预算拨款安排的支出。

(六) 机关运行经费等重要事项的说明

2023部门机关运行费预算19.2万元,比2022年预算减少5.17万元,减少21.21%。其中:办公费4.99万元、水费1.0万元、电费1.13万元、福利费1.95万元、公务接待1.0万元、其他商品和服务支出0.04万元等。

(七) 政府采购情况

2023年部门所属各单位政府采购总额  5.0 万元,其中:政府采购货物预算 5.0万元、政府采购工程预算  0     万元、政府采购服务预算   0   万元。

(八)国有资产占有使用情况

截至2022年8月31日, 部门共有车辆0辆,其中:一般公务用车实有数0辆,执法执勤用车实有数0辆。

2023年部门预算安排购置车辆0辆,安排购置单位价值200万元以上大型设备具体为0.

(九)市民进项目情况说明

一、项目(1)概述

1)项目概述:民主党派基层组织活动经费9.0万元。主要是组织调研考察、议政座谈、宣传报道开展社会服务等,保障民主党派基层能够开展和组织日常活动。

2)立项依据:九府办抄字【2022】14号

3)实施主体:民进九江市委员会

4)实施方案:【江西省财政厅关于切实解决民主党派基层组织活动经费的通知}】市县(区)财政部门参照省级每人每年200元的标准(按实际人数),从2012年起列入部门预算。

5)实施周期:2023.01—2023.12

6)年度预算安排:财政拨款9.0万元

7)绩效目标和指标(见下表)

项目支出绩效目标表

(2023年度)

项目名称

民主党派基础组织活动经费

主管部门及代码

229-中国民主促进会九江市委员会

实施单位

中国民主促进会九江市委员会

项目资金

(万元)

年度资金总额

9

其中:财政拨款

9

其他资金

0

上年结转

0

年度绩效目标

提升参政议政能力、加强支部制度建设健全。

一级指标

二级指标

三级指标

指标值

成本指标

经济成本指标

基础组织活动成本

≤9.0万元

产出指标

数量指标

会员交流会培训数量

≥5次

质量指标

爱心帮扶\社会帮扶质量

≥90%

时效指标

开展社会服务及时率

≥92%

效益指标

社会效益指标

会员活动阵地建设产生的社会效益

≥90%

满意度指标

服务对象满意度

开展社内关怀慰问活动满意度

≥95%

二、项目(2)概述

1) 项目概述:开展党派工作9.55万元。主要是参政议政、民主监督,参加中国共产党领导的政治协商是民主党派的三大工作职能,为保障实现三大职能追加的工作经费.

2)立项依据:政策依据,党派年初追加工作经费。

3) 实施主体:民进九江市委员会

4) 实施方案:调研考查、开展社会服务  12次,多次送医送药、扶贫济困、爱心捐赠活动,

5) 实施周期:2023.01—2023.12

6) 年度预算安排:财政拨款9.55万元

7) 绩效目标和指标(见下表)

项目支出绩效目标表

(2023年度)

项目名称

开展党派工作

主管部门及代码

229-中国民主促进会九江市委员会

实施单位

中国民主促进会九江市委员会

项目资金

(万元)

年度资金总额

9.55

其中:财政拨款

9.55

其他资金

0

上年结转

0

年度绩效目标

提升参政议政能力、加强支部制度建设健全。

一级指标

二级指标

三级指标

指标值

成本指标

经济成本指标

开展社会服务、组织发展、宣传报道成本。

≤9.55万元

产出指标

数量指标

调研考查、开展社会服务次数。

≥5次

质量指标

开展社会服务、宣传报道质量

≥92%

时效指标

党派工作开展及时率

≥98%

效益指标

社会效益指标

送医送药、扶贫济困产生的社会效益

≥90%

满意度指标

服务对象满意度

群众满意度、社会满意度

≥95%

三、项目(3)概述

1) 项目概述:长江生态环境保护民主监督工作经费27万元。根据中共中央安排,民进中央对口江西省开展长江生态环境保护民主监督工作,时间跨度为五年(2021-2025年),围绕城市黑臭水体治理等八个方面开展民主监督。全国人大常委会副委员长、民进中央主席蔡达峰亲临九江调研并召开座谈会。省委书记指出,支持配合做好民主监督工作,是一项严肃而重要的政治任务,要认真做好联络保障工作,切实为民进中央开展民主监督工作创造良好条件。

2)立项依据:政策依据:中共中央统战部关于支持各民主党派中央、无党派人士开展长江生态环境保护民主监督工作的实施方案。

3) 实施主体:民进九江市委员会

4) 实施方案:聚焦长江生态环境保护的重点难点问题,将发现问题与共同研究对策、提出整改办法相统一,把监督过程变成发现问题、解决问题、推动政策落实的过程;坚持发挥特色优势,结合民主党派、无党派人士人才资源优势,有针对性地开展工作,不搞面面俱到;坚持与履职相结合,通过开展民主监督工作了解社情民意,形成真知灼见,为开展政党协商、参政议政打下基础。

5)实施周期:2021.01—2025.12

6)年度预算安排:财政拨款27万元

7)绩效目标和指标(见下表)

项目支出绩效目标表

(2023年度)

项目名称

长江生态环境保护民主监督工作经费

主管部门及代码

229-中国民主促进会九江市委员会

实施单位

中国民主促进会九江市委员会

项目资金

(万元)

年度资金总额

27

其中:财政拨款

27

其他资金

0

上年结转

0

年度绩效目标

根据中共中央安排,民进中央对口江西省开展长江生态环境保护民主监督工作,时间跨度为五年(2021-2025年),围绕城市黑臭水体治理等八个方面开展民主监督。全国人大常委会副委员长、民进中央主席蔡达峰亲临九江调研并召开座谈会。省委书记指出,支持配合做好民主监督工作,是一项严肃而重要的政治任务,要认真做好联络保障工作,切实为民进中央开展民主监督工作创造良好条件。

一级指标

二级指标

三级指标

指标值

成本指标

经济成本指标

长江生态环境保护、民主监督成本

≤27万元

产出指标

数量指标

定点调研次数

≥3次

质量指标

生态环境质量

合格次

时效指标

开发生态环境影响控制及时率

≥96%

效益指标

社会效益指标

生态环境治理社会效益

合格次

生态效益指标

生态效益

合格次

满意度指标

服务对象满意度

生态环境修复社会满意度

≥95%

四、项目(4)概述

1)项目概述:民主党派调研经费4.5万元。主要是为全面落实习近平总书记“四新”“三好”要求,支持民主党派加强自身建设、更好履行职能,保障党派成员专家能深入调查研究,发挥建言献策、民主监督的作用。

2)立项依据:九府办抄字【2022】14号

3)实施主体:民进九江市委员会

4)实施方案:从2022年起,市各民主党派和工商联增加安排5万元调研专项经费,并列入财政预算。每个党派形成有价值的调研报告5篇以上,形成有价值的专题调研报告,为市委,市政府提供决策参考。

5)实施周期:2023.01—2023.12

6)年度预算安排:财政拨款4.5万元

7)绩效目标和指标(见下表)

项目支出绩效目标表

(2023年度)

项目名称

党派调研专项经费

主管部门及代码

229-中国民主促进会九江市委员会

实施单位

中国民主促进会九江市委员会

项目资金

(万元)

年度资金总额

4.5

其中:财政拨款

4.5

其他资金

0

上年结转

0

年度绩效目标

保障完成社情民意100篇,调研报告5篇,社会服务20次.

一级指标

二级指标

三级指标

指标值

成本指标

经济成本指标

调研成本

≤4.5万元

产出指标

数量指标

调研数量

≥5篇

质量指标

调研成果质量

≥95%

时效指标

形成调研报告及时率

≥98%

效益指标

社会效益指标

调研产生的社会效益

≥96%

生态效益指标

调研产生的生态效益

≥90%

满意度指标

服务对象满意度

服务对象满意度指标

≥90%

二、2023年“三公”经费预算情况说明

2023年民进九江市委会"三公"经费财政拨款安排  1.0万元,其中:

因公出国0万元,比上年增(减)0万元,主要原因是:2023年,本部门无出国出境预算。

公务接待1.0万元,比上年增(减)0万元,主要原因是:严格执行“三公”经费只减不增的原则。

公务用车运行0万元,比上年增(减)0万元,主要原因是:2023年,本部门参加公车改革,因此无车辆运行及购置预算。

公务用车购置0万元,比上年增(减)0万元,主要原因是:2023年,本部门参加公车改革,因此无车辆运行及购置预算。

第四部分:名词解释

一、收入科目

(一)财政拨款:指市级财政当年拨付的资金。

(二)其他收入:指除财政拨款、事业收入、事业单位经营收入等以外的各项收入。

(三)上年结转和结余:填列2022年全部结转和结余的资金数,包括当年结转结余资金和历年滚存结转结余资金。

二、支出科目

(一)一般公共服务(类)行政运行(项):指用于为保障机构正常运转、完成日常工作任务等方面的基本支出。

(二)一般公共服务(类)民主党派及工商联事务(款)一般行政管理事务(项):指用于各民主党派(包括民革、民进、民建、民盟、九三学社、农工、台盟等)及办事机构的支出,工商联的支出。

(三)社会保障和就业(类)行政事业单位离退休(款)归口管理的行政单位离退休(项)指用于本单位的离退休经费。

(四)社会保障和就业(类)行政事业单位离退休(款)机关事业单位基本养老保险缴费支出(项)指用于本单位的基本养老保险缴费经费。

(五)卫生健康(类)行政事业单位医疗(款)行政单位医疗(项)指用于本单位的基本医疗保险缴费经费。

(六)住房保障(类)住房改革(款)住房公积金(项)主要用于本部门按照国家政策规定向职工发放住房公积金和住房补贴的基本支出。

(七)基本支出:指行政事业单位用于为保障其机构正常运转、完成日常工作任务而发生的人员支出和公用支出。

(八)项目支出:指在基本支出之外为完成特定的行政工作任务或事业发展目标所发生的支出。

(九)“三公”经费支出:指用于财政拨款安排的因公出国(境)费、公务用车购置及运行维护费和公务接待费。其中,因公出国(境)费反映单位公务出国(境)的国际旅费、国外城市间交通费、住宿费、伙食费、培训费、公杂费等支出;公务用车购置及运行维护费反映单位公务用车车辆购置支出(含车辆购置税、牌照费),按规定保留的公务用车燃料费、维修费、过桥过路费、保险费、安全奖励费用等支出:公务接待费反映单位按规定开支的各类公务接待(含外宾接待)支出。

(十)机关运行经费支出:指用一般公共预算财政拨款安排的为保障单位运行用于购买货物和服务的各项资金,包括办公费、印刷费、邮电费、差旅费、会议费、福利费、日常维修费、专用材料及一般设备购置费、办公用房水电费、办公用房取暖费、办公用房物业管理费、公务用车运行维护费以及其他费用。



来源:中国九江网