目 录
第一部分 中国共产党九江市委员会组织部概况
一、部门主要职责
二、机构设置及人员情况
第二部分 2023年度部门决算表
一、收入支出决算总表
二、收入决算表
三、支出决算表
四、财政拨款收入支出决算总表
五、一般公共预算财政拨款支出决算表
六、一般公共预算财政拨款基本支出决算表
七、政府性基金预算财政拨款收入支出决算表
八、国有资本经营预算财政拨款支出决算表
九、财政拨款“三公”经费支出决算表
十、国有资产占用情况表
第三部分 2023年度部门决算情况说明
一、收入决算情况说明
二、支出决算情况说明
三、财政拨款支出决算情况说明
四、一般公共预算财政拨款基本支出决算情况说明
五、财政拨款“三公”经费支出决算情况说明
六、机关运行经费支出情况说明
七、政府采购支出情况说明
八、国有资产占用情况说明
九、预算绩效情况说明
第四部分 名词解释
第五部分 附件
注:本报告因金额单位转换原因可能存在尾数误差。
第一部分 中国共产党九江市委员会
组织部概况
一、部门主要职责
九江市委组织部是主管全市组织、干部及人才管理工作的市委组成部门,主要职责是:
(一)研究和指导全市各级党组织建设,探索各类新的经济组织中党组织的设置和活动方式;协调、规划和指导党员教育工作,主管党员的管理和发展工作;组织新时期党的建设的理论研究。
(二)负责办理我市属于省委管理的干部有关事项的报批手续;负责提出市委管理的领导班子调整、配备的意见和建议;负责市委管理干部的考察和办理任免、工资、待遇、退(离)休审批手续以及有关问题的调查审理工作;负责指导领导班子的思想作风建设;负责市委委托管理干部的管理工作;负责市委备案干部的备案审查和宏观管理工作;负责乡镇党委书记、乡镇长及有关干部的任免审查工作;负责承办部分干部的调配、交流及安置事宜;负责县级以上干部因公因私出国(境)审查工作和全市因公出国(境)人员审查工作的宏观指导;协助做好中央及省驻浔局(处)级单位领导班子建设和干部管理的有关工作。
(三)研究提出贯彻中央关于干部队伍建设方针、政策的意见和措施,组织实施培养选拔后备干部、年轻干部、妇女干部、党外干部、少数民族干部工作;负责选调优秀大学毕业生到基层锻炼工作;坚持“三支队伍”一起抓,在加强党政干部队伍建设的同时,协调有关部门抓好经营管理者队伍和科技人才队伍建设。
(四)负责全市党的组织建设和干部人事制度改革的调查研究、宏观指导和综合协调,制订或参与制订组织、干部、人事工作的政策规定和重要制度。
(五)负责全市组织工作和干部工作的督促检查,及时向市委和省委组织部反映重要情况,并提出相应的意见和建议。
(六)负责全市组织部门干部监督工作的综合、协调和宏观指导;按照中央《党政领导干部选拔任用工作条例》,对选拔任用干部工作进行监督检查。
(七)负责全市干部教育工作。
(八)负责人才队伍建设的综合协调工作,制定和参与制定全市知识分子工作的政策和规定等事务。
(九)负责管理公务员录用调配、考核奖惩、培训等事务。
(十)负责军队团职转业干部的安置工作。
(十一)指导全市退(离)休干部的管理工作。
(十二)承办市委及省委组织部交办的其他事项。
二、机构设置及人员情况
纳入本套部门决算汇编范围的单位共1个,包括:
|
序号 |
单位名称 |
预算级次 |
|
1 |
中国共产党九江市委员会组织部 |
一级 |
中国共产党九江市委员会组织部(本级)设立18个内设机构,分别是:办公室、调研科(政策法规科)、干部综合科、干部队伍建设规划科、干部一科、干部二科、干部三科、干部教育科、干部监督科(干部举报科、个人事项报告核查科)、组织一科、组织二科(市委村建办)、组织三科(市委组织员办)、组织四科、公务员一科、公务员二科、人才科(市委人才办)、机关党总支、综合考核科。
本部门年末在职人员66人,离退休人员0人(不含由养老保险基金发放养老金的离退休人员),其他人员0人。由养老保险基金发放养老金的离退休人员18人。
第二部分 2023年度部门决算表










第三部分 2023年度部门决算情况说明
一、收入决算情况说明
本部门2023年度收入总计2417.87万元,其中年初结转和结余45.02万元,比上年增加3.36万元,增长8.06%;使用非财政拨款结余和专用结余0.00万元,与上年持平;本年收入合计2372.84万元,比上年增加387.25万元,增长19.50%,主要原因:一是人员增加,二是追加了项目经费,三是补缴养老保险及医疗保险等。
本年收入的具体构成:财政拨款收入2361.30万元,占99.51%;事业收入0.00万元,占0.00%;经营收入0.00万元,占0.00%;上级补助收入0.00万元,占0.00%;附属单位上缴收入0.00万元,占0.00%;其他收入11.54万元,占0.49%。
二、支出决算情况说明
本部门2023年度支出总计2417.87万元,其中本年支出合计2367.22万元,比上年增加384.99万元,增长19.42%,主要原因:一是人员增加,二是追加了项目经费,三是补缴养老保险及医疗保险等;结余分配0.00万元,与上年持平;年末结转和结余50.65万元,比上年增加5.62万元,增长12.48%,主要原因:收到干部职工生育津贴、退回养老金和职业年金等社会保险费。
本年支出的具体构成:基本支出1570.60万元,占66.35%;项目支出796.62万元,占33.65%;经营支出0.00万元,占0.00%;上缴上级支出0.00万元,占0.00%;对附属单位补助支出0.00万元,占0.00%。
三、财政拨款支出决算情况说明
本部门2023年度财政拨款本年支出年初预算数1730.24万元,决算数2361.30万元,完成年初预算的136.47%。其中:
(一)一般公共服务支出(类)年初预算数1360.04万元,决算数2000.58万元,完成年初预算的147.10%。预决算差异主要原因:一是增加年度考核绩效支出,二是追加了项目经费支出。
(二)社会保障和就业支出(类)年初预算数210.38万元,决算数171.11万元,完成年初预算的81.33%。预决算差异主要原因:科目调整。
(三)卫生健康支出(类)年初预算数69.90万元,决算数83.85万元,完成年初预算的119.96%。预决算差异主要原因:一是人员增加导致医疗保险支出增加,二是补缴医疗保险费等。
(四)资源勘探工业信息等支出(类)年初预算数0.00万元,决算数1.91万元,预决算差异主要原因:追加临时预算支出。
(五)住房保障支出(类)年初预算数89.92万元,决算数103.84万元,完成年初预算的115.48%。预决算差异主要原因:一是人员增加导致住房公积金支出增加,二是年中据实调整住房公积金。
四、一般公共预算财政拨款基本支出决算情况说明
本部门2023年度一般公共预算财政拨款基本支出1567.83万元,其中:
(一)工资福利支出1383.19万元,比上年增加270.79万元,增长24.34%,主要原因:一是2023年度进行了上年度考核绩效奖金清算及补发等,二是增加了补缴养老保险及医疗保险支出。
(二)商品和服务支出176.99万元,比上年减少122.64万元,下降40.93%,主要原因:减少工会经费支出。
(三)对个人和家庭补助支出5.54万元,比上年减少46.36万元,下降89.33%,主要原因:2023年度无抚恤金及选调生安家费支出。
(四)资本性支出2.11万元,比上年减少0.34万元,下降13.89%,主要原因:办公设备购置支出减少。
五、财政拨款“三公”经费支出决算情况说明
本部门2023年度财政拨款“三公”经费支出全年预算数29.23万元,决算数20.01万元,完成全年预算的68.46%;决算数比上年减少0.22万元,下降1.10%,其中:
(一)因公出国(境)费全年预算数7.00万元,决算数0.00万元,完成全年预算的0.00%,主要原因:本年度无因公出国(境)工作安排。决算数与上年持平,主要原因:本年度无因公出国(境)工作安排。全年安排因公出国(境)团组0个,累计0人次,主要是:本年度无因公出国(境)工作安排。
(二)公务用车购置及运行维护费全年预算数3.00万元,决算数0.78万元,其中:
公务用车购置全年预算数0.00万元,决算数0.00万元,主要原因:本年度没有购置公务用车。决算数与上年持平,主要原因:本年度没有购置公务用车。全年使用财政拨款购置公务用车0辆。
公务用车运行维护费全年预算数3.00万元,决算数0.78万元,完成全年预算的26.00%,主要原因:坚持过紧日子要求,大力压减公车运维支出。决算数比上年减少0.09万元,下降10.70%,主要原因:坚持过紧日子要求,大力压减公车运维支出。年末使用财政拨款负担费用的公务用车保有量1辆。
(三)公务接待费全年预算数19.23万元,决算数19.23万元,完成全年预算的100.00%,主要原因:按预算数执行。决算数比上年减少0.13万元,下降0.67%,主要原因:从严控制三公经费,厉行节约。全年国内公务接待97批,累计接待1481人次,主要是:上级部门来浔考察调研,县(市)区组织部工作人员沟通工作等。
六、机关运行经费支出情况说明
本部门2023年度机关运行经费支出179.10万元,决算数比上年减少122.98万元,下降40.71%,主要原因:一是减少工会经费支出,二是调整统计口径。
七、政府采购支出情况说明
本部门2023年度政府采购支出总额72.59万元,其中:政府采购货物支出72.59万元、政府采购工程支出0.00万元、政府采购服务支出0.00万元。授予中小企业合同金额72.45万元,占政府采购支出总额的99.81%,其中:授予小微企业合同金额14.05万元,占授予中小企业合同金额的19.39%。货物采购授予中小企业合同金额占货物支出金额的99.81%,工程采购授予中小企业合同金额占工程支出金额的0.00%,服务采购授予中小企业合同金额占服务支出金额的0.00%。
八、国有资产占用情况说明
截止2023年12月31日,本部门共有车辆1辆(台),其中:副部(省)级及以上领导用车0辆、主要负责人用车0辆、机要通信用车0辆、应急保障用车0辆、执法执勤用车0辆、特种专业技术用车0辆、离退休干部服务用车0辆、其他用车1辆,其他用车主要是下属事业单位用于电教事业用车。本部门单价100万元(含)以上设备(不含车辆)0台(套)。
九、预算绩效情况说明
(一)绩效管理工作开展情况。
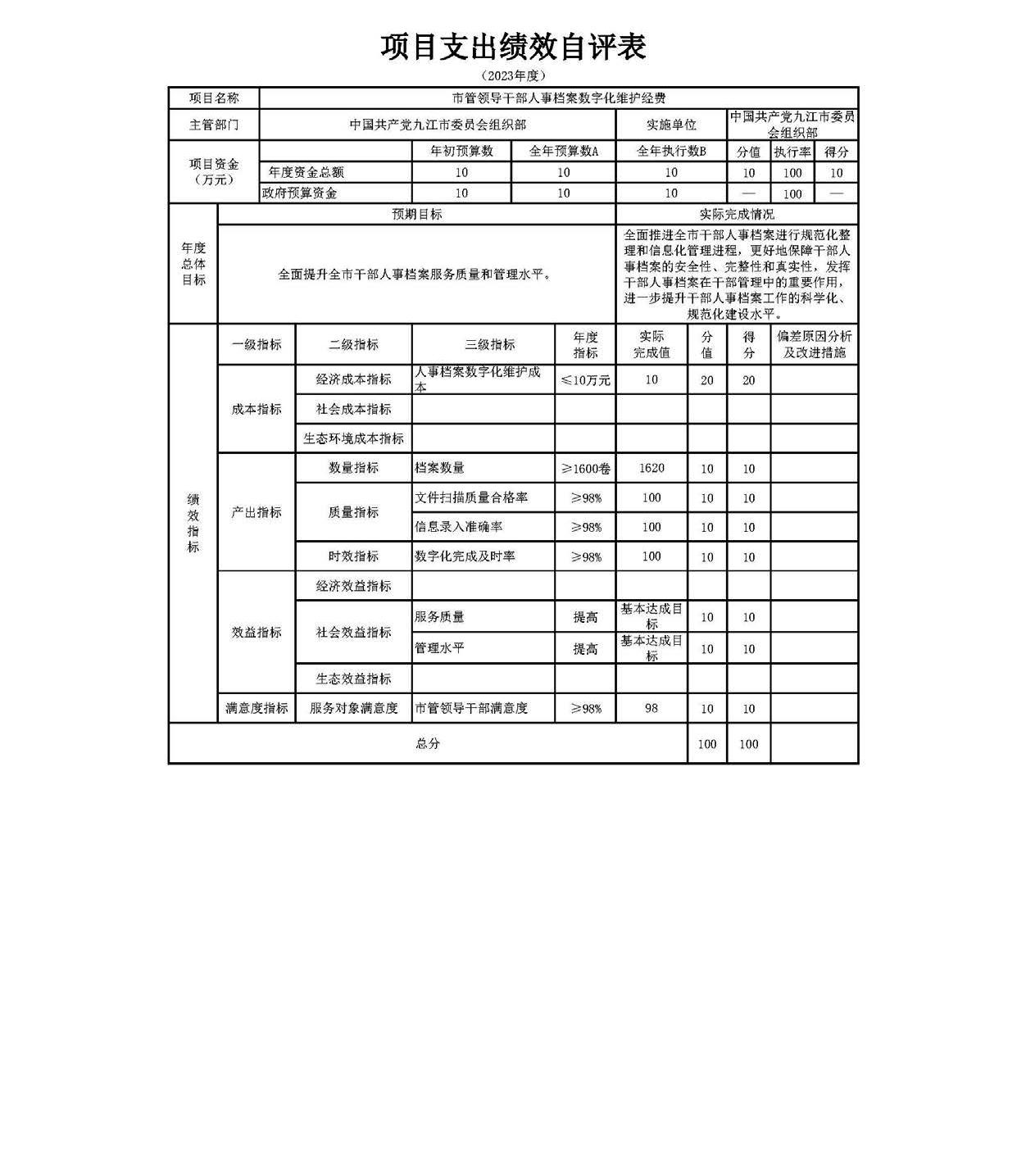
根据预算绩效管理要求,我部门组织对纳入2023年度部门预算范围的二级项目11个全面开展绩效自评,共涉及资金793.46万元,占项目支出总额的99.60%。其中,11个项目评价结果为“优”,0个项目评价结果为“良”,0个项目评价结果为“中”,0个项目评价结果为“差”。
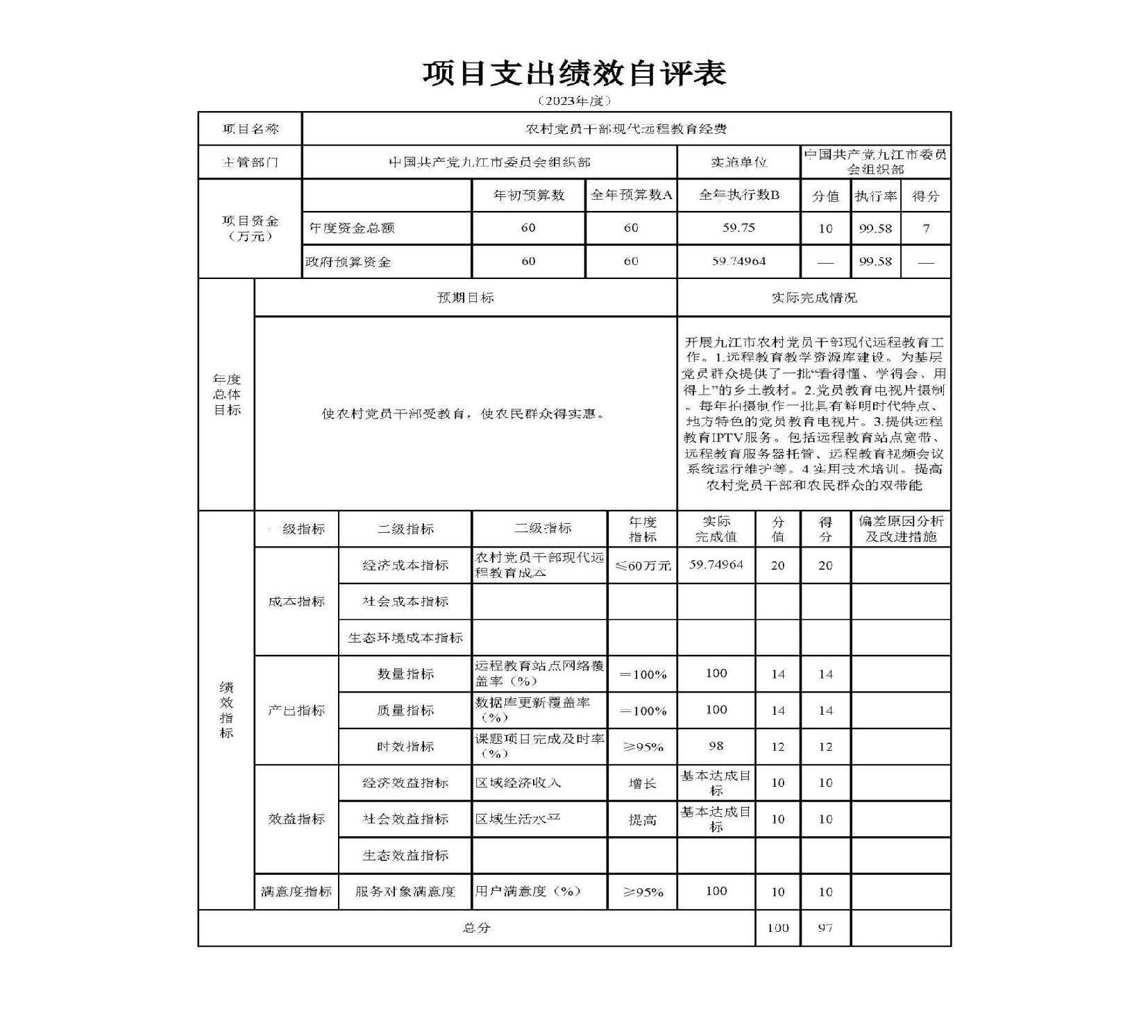
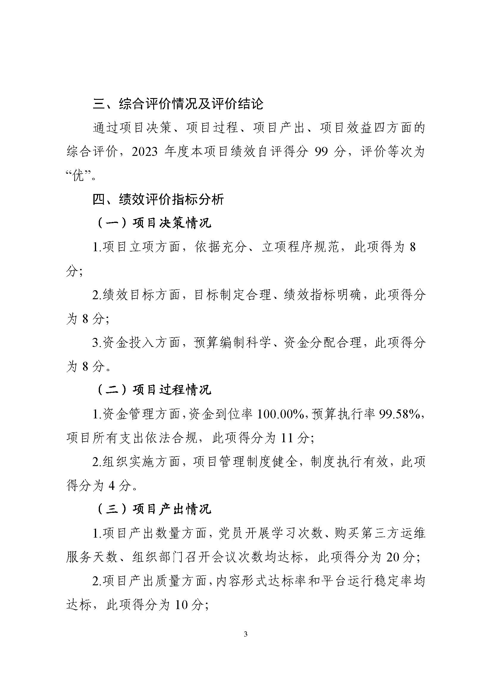
组织对1个项目开展了部门评价,为:“农村党员干部现代远程教育经费”。涉及一般公共预算支出59.75万元,政府性基金预算支出0.00万元,国有资本预算支出0.00万元。从评价情况看,总体完成情况较好,“农村党员干部现代远程教育经费”专项部门评价得分为99分,评价等次为“优”。
组织开展部门整体支出绩效评价,涉及一般公共预算支出2361.30万元,政府性基金预算支出0.00万元,评价结果为“优”。从评价情况看,总体完成情况较好,部门整体支出绩效评价得分为97分,评价等次为“优”。
(二)部门决算中项目绩效自评情况。
1.自评工作开展情况。我部高度重视预算项目支出绩效自评工作,认真组织相关业务科室全面学习领会文件精神,并根据部门内部职能分工,组织相关科室对照各实施项目的内容逐条逐项开展项目绩效自评工作。根据绩效自评的要求,我部采取业务科室自行评价和主管部门评价相结合的方式,通过审核文件资料、预决算报表和绩效监测等方法对纳入2023年度部门预算范围的项目进行全面绩效评价。通过项目自评,2023年度纳入绩效自评范围的项目绩效目标编制较好,资金明细测算相对准确,项目总体执行情况较好,基本实现既定绩效目标。
2.综合评价结论。通过对我部2023年度各项目支出进度和绩效指标进行分析,除个别项目因周期跨年,经费未能在本年度及时执行,其他项目经费均较好地完成了相关工作,达到年度绩效目标,项目成果良好。
3.绩效目标完成情况总体分析。从本次项目绩效评价情况来看,2023年度11个项目自评得分均在90(含)-100(含)分之间,大部分项目资金能够及时拨付到位,个别项目因周期跨年,执行率不高。
4.偏离绩效目标的原因和改进措施。
(1)偏离绩效目标的原因:一是个别项目周期跨年,导致经费未能在本年度及时执行;二是预算编制的准确性有待进一步提高。
(2)改进措施:一是注重预算编制的科学性,根据当年资金计划,合理编制预算项目,强化精细化管理;二是加强专项资金监控和预警,对执行偏慢的项目及时预警提醒;三是强化财务管理与业务工作的有效融合,提高业务科室对专项资金从预算到分配、拨付、使用等全过程的参与度。
5.绩效自评结果应用情况。2023年度,我部大部分项目绩效目标均达到预期,项目资金管理使用规范、有效,工作成效显著。我部将继续以绩效自评结果为导向,严格落实省、市绩效管理工作的有关规定,切实加强绩效评价结果的分析和应用,进一步增强预算管理约束力,加强财政资金监控,提高资金使用效益,保障资金使用的合法性、安全性,确保各项工作有序开展。
中国共产党九江市委员会组织部“公务员初任培训经费”“市管领导干部人事档案数字化维护经费”“农村党员干部现代远程教育经费”项目支出绩效自评结果如下:



(三)部门评价项目绩效评价情况。
“农村党员干部现代远程教育经费”项目部门评价报告见第五部分附件。
第四部分 名词解释
一、收入科目
(一)财政拨款:指市级财政当年拨付的资金。
(二)事业收入:指事业单位开展专业业务活动及辅助活动取得的收入。
(三)事业单位经营收入:指事业单位在专业业务活动及辅助活动之外开展非独立核算经营活动取得的收入。
(四)附属单位上缴收入:反映事业单位附属的独立核算单位按规定标准或比例缴纳的各项收入。包括附属的事业单位上缴的收入和附属的企业上缴的利润等。
(五)上级补助收入:反映事业单位从主管部门和上级单位取得的非财政补助收入。
(六)其他收入:指除财政拨款、事业收入、事业单位经营收入等以外的各项收入。
(七)使用非财政拨款结余:填列历年滚存的非限定用途的非统计财政拨款结余弥补2023年收支差额的数额。
(八)上年结转和结余:填列2022年全部结转和结余的资金数,包括当年结转结余资金和历年滚存结转结余资金。
二、支出科目
(一)行政运行:反映行政单位(包括实行公务员管理的事业单位)的基本支出。
(二)公务员事务:反映公务员考核、公务员招考、公务员管理、公务员履职能力提升等方面的支出。
(三)事业运行:反映事业单位的基本支出,不包括行政单位(包括实行公务员管理的事业单位)后勤服务中心、医务室等附属事业单位。
(四)其他组织事务支出:反映除上述项目以外其他用于中国共产党组织部门的事务支出。
(五)行政单位离退休:反映行政单位(包括实行公务员管理的事业单位)开支的离退休经费。
(六)机关事业单位基本养老保险缴费支出:反映机关事业单位实施养老保险制度由单位缴纳的基本养老保险费支出。
(七)机关事业单位职业年金缴费支出:反映机关事业单位实施养老保险制度由单位实际缴纳的职业年金支出。
(八)其他行政事业单位养老支出:反映除上述项目以外其他用于行政事业单位养老方面的支出。
(九)行政单位医疗:反映财政部门安排的行政单位(包括实行公务员管理的事业单位,下同)基本医疗保险缴费经费,未参加医疗保险的行政单位的公费医疗经费,按国家规定享受离休人员、红军老战士待遇人员的医疗经费。
(十)事业单位医疗:反映财政部门安排的事业单位基本医疗保险缴费经费,未参加医疗保险的事业单位的公费医疗经费,按国家规定享受离休人员待遇的医疗经费。
(十一)公务员医疗补助:反映财政部门安排的公务员医疗补助经费。
(十二)其他资源勘探工业信息等支出:反映除上述项目以外其他用于资源勘探工业信息等方面的支出。
(十三)住房公积金:反映行政事业单位按人力资源和社会保障部、财政部规定的基本工资和津补贴以及规定比例为职工缴纳的住房公积金。
(十四)其他支出:反映除上述项目以外其他不能划分到具体功能科目中的支出项目。
三、相关专业名词
(一)“三公”经费:是指用财政拨款安排的因公出国(境)费、公务用车购置及运行维护费和公务接待费。其中,因公出国(境)费反映单位公务出国(境)的国际旅费、国外城市间交通费、住宿费、伙食费、培训费、公杂费等支出;公务用车购置及运行维护费反映单位公务用车车辆购置支出(含车辆购置税、牌照费),按规定保留的公务用车燃料费、维修费、过桥过路费、保险费、安全奖励费用等支出;公务接待费反映单位按规定开支的各类公务接待(含外宾接待)支出。
(二)机关运行经费:是指用财政拨款安排的为保障行政单位(包括参照公务员法管理的事业单位)运行用于购买货物和服务的各项资金,包括办公费、印刷费、邮电费、差旅费、会议费、福利费、日常维修费、专用材料及一般设备购置费、办公用房水电费、办公用房取暖费、办公用房物业管理费、公务用车运行维护费以及其他费用。
第五部分 附件
一、农村党员干部现代远程教育部门评价报告





来源:中国九江网


