您当前所在的位置: 首页 > 政务公开 > 重点领域 > 社会公益事业 > 就业创业 > 就业创业扶持

关于举办江西省第一届劳动关系协调员职业技能竞赛九江选拔赛的通知

来源:中国九江网 发布日期: 2022-07-22 18:00 【字体:


九人社字〔2022〕95号


各县(市、区)人力资源和社会保障局,经开区、庐山西海风景名胜区、八里湖新区管委会组织和人力资源部,驻市高校、职业院校,相关企业和行业协会:

为认真贯彻落实习近平总书记对技能人才工作重要指示精神,落实国家协调劳动关系三方“和谐同行”能力提升三年行动计划,切实做好我省第一届劳动关系协调员职业技能竞赛的选拔推荐工作,现将《2022年江西省第一届劳动关系协调员职业技能竞赛九江选拔赛实施方案》印发给你们,请务必高度重视、认真组织。




九江市人力资源和社会保障局

2022年7月22日

(此件主动公开)


2022年江西省第一届劳动关系协调员职业技能竞赛九江选拔赛实施方案


为认真贯彻落实习近平总书记对技能人才工作重要指示精神,落实国家协调劳动关系三方“和谐同行”能力提升三年行动计划和省厅关于《江西省第一届职业技能大赛—劳动关系协调员职业技能竞赛实施方案》的工作部署,进一步打造长江经济带重要人才集聚高地,为“再创九江辉煌,再现九派荣光”提供人才支撑,充分发挥劳动关系技能竞赛在技能人才培养、选拔和激励中的示范引领作用,通过竞赛发现行业人才,鼓励岗位成才,加强我市劳动关系协调员队伍建设。经研究,决定举办2022年江西省第一届劳动关系协调员职业技能竞赛九江选拔赛,具体实施方案如下:

一、竞赛时间

2022年8月中下旬,具体时间另行通知。

二、竞赛地点

具体地点另行通知。

三、竞赛组织

(一)主办单位:九江市人力资源和社会保障局(以下简称市人社局)

承办单位:九江经开区智同职业技能培训学校

(二)市人社局成立江西省第一届职业技能大赛——劳动关系协调员职业技能竞赛九江选拔赛组委会(见附件1),负责大赛的整体推进、综合指导,组委会下设办公室、技术指导组、监督组。办公室设在市人社局劳动关系科,负责竞赛协调工作;技术指导组设在局职业技能鉴定指导中心,负责竞赛技术指导工作;监督组设在市人社局机关纪委,负责竞赛监督工作。

四、竞赛内容

(一)竞赛内容。竞赛按照劳动关系协调员国家职业技能标准三级及以上相关要求确定竞赛标准,编制技术工作文件。题目结合保市场主体下如何保护好劳动者权益实际应用中的重点、热点、难点问题,以线上答题、PPT展示、现场问答等方式,立体化、多样化考核选手理论知识水平和实际操作能力。竞赛试题由竞赛组委会组织有关专家统一命制。

(二)评委组成。竞赛评委由组委会1:3以上比例成立专家库,由组委会办公室从评委专家库中随机抽取产生,负责选拔赛评分。

(三)专家库成员。成员由承办单位推荐报市人社局审定,同时应具备以下条件:1、拥护党的领导,热爱本职工作,具有良好的职业道德和心理素质;2、有5年以上工作经历,并在职业技术、职业技能方面具有较好优势;3、具有本职业技师及以上职业资格,或从事本职业技能的相关教学或实践工作。

五、参赛对象

本次竞赛为个人赛,参加初赛对象为:全市范围内符合法定劳动年龄、企业在职职工;九江市内职业院校、普通高校全日制毕业学年学生。机关、事业单位工作人员不得以选手身份参赛。不符合参赛条件的,一经查出,取消参赛资格。

参加选拔赛对象为:在初赛中取得全市前20名的参赛人员。

六、竞赛报名

(一)报名时间

即日起至2022年7月31日。

(二)报名方式

线上报名:通过“江西人才服务网”或江西人才服务网(https://www.jxrcfw.com)微信小程序报名,不收取任何参赛费用。

(三)报名所需材料

1.身份证正反面照片;

2.近期1.5寸蓝底证件电子版照片。

3.已取得相关职业资格或技能等级的,需填写证书信息。

(四)报名组织

各县(市、区)人社部门按照活动方案组织辖区内的企业、职业院校参加比赛,原则上每个县(市、区)推荐参赛不少于5人,并将完成网上报名的人员名单于8月1日前反馈到市人社局劳动关系科。

七、竞赛安排

本次竞赛设初赛、选拔赛两个环节。各环节采取入闱制,独立计分不累积,每个环节入闱资格按上一环节分数从高到低顺序进行选拔,选拔赛的前两名推荐参加全省劳动关系协调员职业技能竞赛决赛。

(一)竞赛预热宣传

1.承办单位邀请九江及各平台大流量网红,为本次大赛助力,拍摄祝福视频。

2.承办单位在抖音、快手等直播社交媒体,打造热点话题,提高话题热度,提升参与度;2022九江市首届劳动关系协调员职业技能竞赛等赛事话题,拍摄短视频。

3.承办单位通过掌中九江、今日头条、浔阳晚报等媒体渠道发布活动启动信息,发出大赛邀请。

(二)赛前培训

时间:2022年8月1日—8月15日。

形式:线上学习平台在线培训(https://www.jxrcfw.com/ldgx/index)

内容:培训课程主要为劳动关系协调员课程。

时长:赛前培训不低于12课时。培训时长不足的,取消初赛 资格。

(三)赛程安排

1.初赛:8月20日前

形式:线上答题。

内容:报名成功且完成培训的参赛选手,可在8月20日前,通过手机或PC端登录“线上学习平台(https://www.jxrcfw.com/ldgx/index)”参加线上初赛。

初赛时,选手需在规定时间内完成作答,每位参赛选手仅有一次作答机会。初赛为系统自行计分,全市排名前20名的选手进入选拔赛。

2.选拔赛:

(1)选拔赛形式:个人展示+现场作答

(2)选拔赛内容:利用PPT汇报讲述如何妥善处理好保市场主体和保劳动者权益的关系,限时4分钟;展示后参赛选手现场作答,限时6分钟。

(3)选拔赛成绩:个人展示成绩50%,现场作答成绩50%,满分100分,按选拔赛成绩从高到低的分值进行排名。

八、竞赛奖励

(一)授予个人奖证书。选拔赛设决赛入闱奖、优胜奖。其中决赛入闱2人、优胜奖4人,由主办单位颁发荣誉证书。

(二)授予优秀组织奖证书。对在竞赛组织中领导重视、组织有力、工作突出的单位,由主办单位授予“优秀组织奖”,原则上从参赛人数较多、获奖人数较多的县区人社局或企业、职业院校、普通高校中择优选取,表彰名额原则上不超过上述单位总数的40%。

(三)给予物质奖励。对在选拔赛中获得入闱奖、优胜奖的选手给予一定的奖金奖励。

(四)推荐参加决赛。选拔赛成绩排名在前两名的选手,推荐参加江西省第一届职业技能大赛——劳动关系协调员职业技能竞赛决赛。

(五)授予荣誉称号。初赛中,获得全市前20名成绩并参加选拔赛的,由市人社局授予“九江市技术能手”称号;获得选拔赛前6名的选手,符合条件的可获得由省劳动关系协调三方会议办公室授予的“金牌劳动关系协调员”。

九、工作要求

(一)加强组织领导。各地、各有关部门要高度重视本次竞赛活动,积极动员,精心组织,公平、公正、公开组织本地企业单位参赛。对积极组织动员、广泛深入宣传、扎实开展选拔的各县(市、区)人社部门和有关部门给予通报表扬。

(二)营造良好办赛氛围。各县(市、区)人社部门要加大对赛事活动的宣传力度,提升技能大赛的知名度和影响力,营造劳动光荣、技能宝贵、创造伟大的社会风尚。

(三)精心组织大赛实施。要加强竞赛活动指导,承办单位要认真落实主体责任,细化工作方案,落实疫情防控有关要求,切实做好赛事组织工作,各地要树立全局观念,密切配合,共同做好配合工作。

(四)树立勤俭办赛精神。竞赛所需的费用由组委会拨付,承办单位要严格执行财经纪律,树立节约意识,务必杜绝浪费。

十、活动筹备工作责任分工

(一)市人社局

1.负责活动组织的统筹协调和方案制定工作,指导各县(市、区)人社主管部门和相关筹办单位按照活动方案抓好各项工作落实;2.邀请领导出席活动并撰写各环节领导致辞。

(二)承办单位

1.负责活动的具体承办和综合协调工作;

2.组织做好选拔赛人员的赛前培训工作,做好参加省赛选手的赛前培训及全程指导工作;

3.做好活动前期筹备、宣传、组织、后勤保障及疫情防控等工作;

4.负责做好活动主持人、合作媒体的邀请工作;

5.负责活动场地的协调落实、现场布置、各奖项证书的制作;

6.负责评委、培训指导老师的邀请工作;

7.负责邀请有关新闻媒体。

十一、联系方式

组委会办公室联系人:张龙宝

联系电话:0792-8558665

邮    箱:lgk8558665@163.com

技术指导组联系人:张军

联系电话:0792-8581965

监督组联系人:邹琛

联系电话:0792-8558609


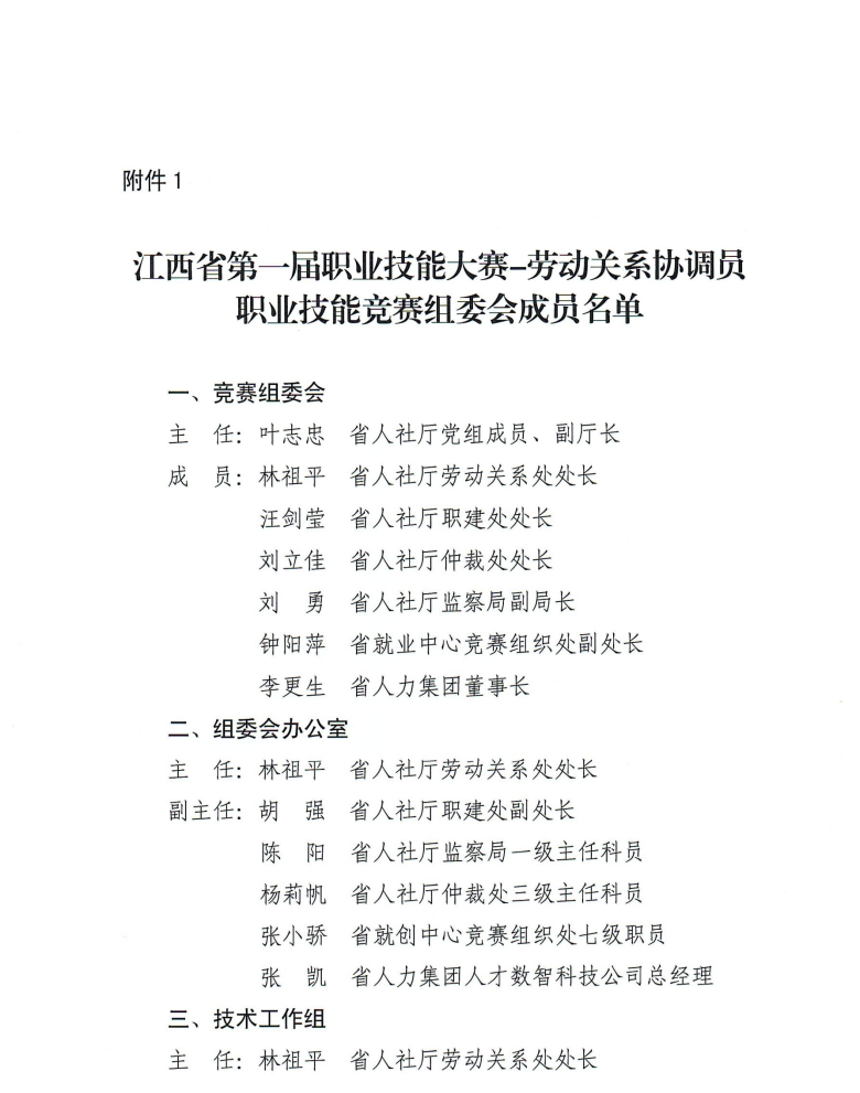
附件:1.竞赛组委会名单

2.初赛选手报名统计表

3.《江西省第一届职业技能大赛——劳动关系协调员职业技能竞赛实施方案》


附件1


组委会名单


主  任:徐  敏  市委组织部副部长、市人社局党委书记、局长

副主任:王细赞  市人社局党委委员、四级调研员

沈红玲  市人社局党委委员、副局长

成  员:万  敏  市人社局劳动关系科科长

阮鹏波  市人社局职建科科长

饶婷婷  市人社局机关党委专职副书记

熊  杰  市人社局仲裁院院长

余  鹏  市人社局劳动监察支队支队长

潘如彪  市人社局职鉴中心主任

付莹莹  九江经开区智同职业技能培训学校负责人

组委会办公室主任由万敏同志兼任,监督组组长由饶婷婷同志兼任,技术指导组组长由潘如彪同志兼任。


附件2


《2022年江西省第一届劳动关系协调员职业技能竞赛》初赛选手报名统计表


所在县(市、区):

序号

姓名

工作单位

联系电话

报名日期

职业资格或

技能等级信息

备注

1







2







3







4







5







6







7







8







9







10








附件3

扫一扫在手机打开当前页
点击收缩

关于举办江西省第一届劳动关系协调员职业技能竞赛九江选拔赛的通知

发布时间: 2022-07-22 18:00


九人社字〔2022〕95号


各县(市、区)人力资源和社会保障局,经开区、庐山西海风景名胜区、八里湖新区管委会组织和人力资源部,驻市高校、职业院校,相关企业和行业协会:

为认真贯彻落实习近平总书记对技能人才工作重要指示精神,落实国家协调劳动关系三方“和谐同行”能力提升三年行动计划,切实做好我省第一届劳动关系协调员职业技能竞赛的选拔推荐工作,现将《2022年江西省第一届劳动关系协调员职业技能竞赛九江选拔赛实施方案》印发给你们,请务必高度重视、认真组织。




九江市人力资源和社会保障局

2022年7月22日

(此件主动公开)


2022年江西省第一届劳动关系协调员职业技能竞赛九江选拔赛实施方案


为认真贯彻落实习近平总书记对技能人才工作重要指示精神,落实国家协调劳动关系三方“和谐同行”能力提升三年行动计划和省厅关于《江西省第一届职业技能大赛—劳动关系协调员职业技能竞赛实施方案》的工作部署,进一步打造长江经济带重要人才集聚高地,为“再创九江辉煌,再现九派荣光”提供人才支撑,充分发挥劳动关系技能竞赛在技能人才培养、选拔和激励中的示范引领作用,通过竞赛发现行业人才,鼓励岗位成才,加强我市劳动关系协调员队伍建设。经研究,决定举办2022年江西省第一届劳动关系协调员职业技能竞赛九江选拔赛,具体实施方案如下:

一、竞赛时间

2022年8月中下旬,具体时间另行通知。

二、竞赛地点

具体地点另行通知。

三、竞赛组织

(一)主办单位:九江市人力资源和社会保障局(以下简称市人社局)

承办单位:九江经开区智同职业技能培训学校

(二)市人社局成立江西省第一届职业技能大赛——劳动关系协调员职业技能竞赛九江选拔赛组委会(见附件1),负责大赛的整体推进、综合指导,组委会下设办公室、技术指导组、监督组。办公室设在市人社局劳动关系科,负责竞赛协调工作;技术指导组设在局职业技能鉴定指导中心,负责竞赛技术指导工作;监督组设在市人社局机关纪委,负责竞赛监督工作。

四、竞赛内容

(一)竞赛内容。竞赛按照劳动关系协调员国家职业技能标准三级及以上相关要求确定竞赛标准,编制技术工作文件。题目结合保市场主体下如何保护好劳动者权益实际应用中的重点、热点、难点问题,以线上答题、PPT展示、现场问答等方式,立体化、多样化考核选手理论知识水平和实际操作能力。竞赛试题由竞赛组委会组织有关专家统一命制。

(二)评委组成。竞赛评委由组委会1:3以上比例成立专家库,由组委会办公室从评委专家库中随机抽取产生,负责选拔赛评分。

(三)专家库成员。成员由承办单位推荐报市人社局审定,同时应具备以下条件:1、拥护党的领导,热爱本职工作,具有良好的职业道德和心理素质;2、有5年以上工作经历,并在职业技术、职业技能方面具有较好优势;3、具有本职业技师及以上职业资格,或从事本职业技能的相关教学或实践工作。

五、参赛对象

本次竞赛为个人赛,参加初赛对象为:全市范围内符合法定劳动年龄、企业在职职工;九江市内职业院校、普通高校全日制毕业学年学生。机关、事业单位工作人员不得以选手身份参赛。不符合参赛条件的,一经查出,取消参赛资格。

参加选拔赛对象为:在初赛中取得全市前20名的参赛人员。

六、竞赛报名

(一)报名时间

即日起至2022年7月31日。

(二)报名方式

线上报名:通过“江西人才服务网”或江西人才服务网(https://www.jxrcfw.com)微信小程序报名,不收取任何参赛费用。

(三)报名所需材料

1.身份证正反面照片;

2.近期1.5寸蓝底证件电子版照片。

3.已取得相关职业资格或技能等级的,需填写证书信息。

(四)报名组织

各县(市、区)人社部门按照活动方案组织辖区内的企业、职业院校参加比赛,原则上每个县(市、区)推荐参赛不少于5人,并将完成网上报名的人员名单于8月1日前反馈到市人社局劳动关系科。

七、竞赛安排

本次竞赛设初赛、选拔赛两个环节。各环节采取入闱制,独立计分不累积,每个环节入闱资格按上一环节分数从高到低顺序进行选拔,选拔赛的前两名推荐参加全省劳动关系协调员职业技能竞赛决赛。

(一)竞赛预热宣传

1.承办单位邀请九江及各平台大流量网红,为本次大赛助力,拍摄祝福视频。

2.承办单位在抖音、快手等直播社交媒体,打造热点话题,提高话题热度,提升参与度;2022九江市首届劳动关系协调员职业技能竞赛等赛事话题,拍摄短视频。

3.承办单位通过掌中九江、今日头条、浔阳晚报等媒体渠道发布活动启动信息,发出大赛邀请。

(二)赛前培训

时间:2022年8月1日—8月15日。

形式:线上学习平台在线培训(https://www.jxrcfw.com/ldgx/index)

内容:培训课程主要为劳动关系协调员课程。

时长:赛前培训不低于12课时。培训时长不足的,取消初赛 资格。

(三)赛程安排

1.初赛:8月20日前

形式:线上答题。

内容:报名成功且完成培训的参赛选手,可在8月20日前,通过手机或PC端登录“线上学习平台(https://www.jxrcfw.com/ldgx/index)”参加线上初赛。

初赛时,选手需在规定时间内完成作答,每位参赛选手仅有一次作答机会。初赛为系统自行计分,全市排名前20名的选手进入选拔赛。

2.选拔赛:

(1)选拔赛形式:个人展示+现场作答

(2)选拔赛内容:利用PPT汇报讲述如何妥善处理好保市场主体和保劳动者权益的关系,限时4分钟;展示后参赛选手现场作答,限时6分钟。

(3)选拔赛成绩:个人展示成绩50%,现场作答成绩50%,满分100分,按选拔赛成绩从高到低的分值进行排名。

八、竞赛奖励

(一)授予个人奖证书。选拔赛设决赛入闱奖、优胜奖。其中决赛入闱2人、优胜奖4人,由主办单位颁发荣誉证书。

(二)授予优秀组织奖证书。对在竞赛组织中领导重视、组织有力、工作突出的单位,由主办单位授予“优秀组织奖”,原则上从参赛人数较多、获奖人数较多的县区人社局或企业、职业院校、普通高校中择优选取,表彰名额原则上不超过上述单位总数的40%。

(三)给予物质奖励。对在选拔赛中获得入闱奖、优胜奖的选手给予一定的奖金奖励。

(四)推荐参加决赛。选拔赛成绩排名在前两名的选手,推荐参加江西省第一届职业技能大赛——劳动关系协调员职业技能竞赛决赛。

(五)授予荣誉称号。初赛中,获得全市前20名成绩并参加选拔赛的,由市人社局授予“九江市技术能手”称号;获得选拔赛前6名的选手,符合条件的可获得由省劳动关系协调三方会议办公室授予的“金牌劳动关系协调员”。

九、工作要求

(一)加强组织领导。各地、各有关部门要高度重视本次竞赛活动,积极动员,精心组织,公平、公正、公开组织本地企业单位参赛。对积极组织动员、广泛深入宣传、扎实开展选拔的各县(市、区)人社部门和有关部门给予通报表扬。

(二)营造良好办赛氛围。各县(市、区)人社部门要加大对赛事活动的宣传力度,提升技能大赛的知名度和影响力,营造劳动光荣、技能宝贵、创造伟大的社会风尚。

(三)精心组织大赛实施。要加强竞赛活动指导,承办单位要认真落实主体责任,细化工作方案,落实疫情防控有关要求,切实做好赛事组织工作,各地要树立全局观念,密切配合,共同做好配合工作。

(四)树立勤俭办赛精神。竞赛所需的费用由组委会拨付,承办单位要严格执行财经纪律,树立节约意识,务必杜绝浪费。

十、活动筹备工作责任分工

(一)市人社局

1.负责活动组织的统筹协调和方案制定工作,指导各县(市、区)人社主管部门和相关筹办单位按照活动方案抓好各项工作落实;2.邀请领导出席活动并撰写各环节领导致辞。

(二)承办单位

1.负责活动的具体承办和综合协调工作;

2.组织做好选拔赛人员的赛前培训工作,做好参加省赛选手的赛前培训及全程指导工作;

3.做好活动前期筹备、宣传、组织、后勤保障及疫情防控等工作;

4.负责做好活动主持人、合作媒体的邀请工作;

5.负责活动场地的协调落实、现场布置、各奖项证书的制作;

6.负责评委、培训指导老师的邀请工作;

7.负责邀请有关新闻媒体。

十一、联系方式

组委会办公室联系人:张龙宝

联系电话:0792-8558665

邮    箱:lgk8558665@163.com

技术指导组联系人:张军

联系电话:0792-8581965

监督组联系人:邹琛

联系电话:0792-8558609


附件:1.竞赛组委会名单

2.初赛选手报名统计表

3.《江西省第一届职业技能大赛——劳动关系协调员职业技能竞赛实施方案》


附件1


组委会名单


主  任:徐  敏  市委组织部副部长、市人社局党委书记、局长

副主任:王细赞  市人社局党委委员、四级调研员

沈红玲  市人社局党委委员、副局长

成  员:万  敏  市人社局劳动关系科科长

阮鹏波  市人社局职建科科长

饶婷婷  市人社局机关党委专职副书记

熊  杰  市人社局仲裁院院长

余  鹏  市人社局劳动监察支队支队长

潘如彪  市人社局职鉴中心主任

付莹莹  九江经开区智同职业技能培训学校负责人

组委会办公室主任由万敏同志兼任,监督组组长由饶婷婷同志兼任,技术指导组组长由潘如彪同志兼任。


附件2


《2022年江西省第一届劳动关系协调员职业技能竞赛》初赛选手报名统计表


所在县(市、区):

序号

姓名

工作单位

联系电话

报名日期

职业资格或

技能等级信息

备注

1







2







3







4







5







6







7







8







9







10








附件3


来源:中国九江网