各县(市、区)人民政府,市政府各部门,市直及驻市有关单位:
《九江市数字化项目建设管理办法》已经市政府第73次常务会议审议通过,现印发给你们,请认真抓好贯彻落实。
2025年11月5日
(此件主动公开)
九江市数字化项目建设管理办法
第一章 总 则
第一条 为进一步规范全市数字化项目建设管理,推动数字化项目统筹集约建设、系统跨部门跨层级互联互通、数据共享和业务协同,提高项目投资效益,依据《国务院办公厅关于印发国家政务信息化项目建设管理办法的通知》(国办发〔2019〕57号)《江西省人民政府关于印发江西省数字政府建设总体方案的通知》(赣府发〔2023〕8号)《江西省人民政府办公厅关于印发江西省数字化项目建设管理办法的通知》(赣府厅发〔2023〕12号)《九江市人民政府关于印发九江市本级政府投资管理办法的通知》(九府发〔2025〕4号),制定本办法。
第二条 本办法适用于全市各级行政机关以及法律法规授权的具有管理公共事务职能的组织等使用财政性资金建设、运维、购买服务、采购设备的数字化项目及市、县(市、区)属国有企业投资建设的数字化项目。主要包括:电子政务网络平台、重点业务数字化系统、数据系统、数据资源库、信息安全基础设施、电子政务基础设施(政务云、数据中心等)等符合《政务信息系统定义和范围》(GB/T 40692-2021)规定的项目。
第三条 不产生政务数据资源的楼宇智能化工程、专业科研设备及配套系统、办公终端、通用软件以及属于《建设工程分类标准》范畴的电子设备、通信线路、广播电影电视工程项目,不纳入数字化项目建设管理范畴。
第四条 数字化项目建设应当符合“五统一”,即统一顶层架构、统一数字底座、统一技术标准、统一共性应用、统一运维运营。不符合“五统一”建设要求的平台或系统,原则上不得自建、自管、自用、自维。
第五条 市发改委(市数据局)是数字化项目统筹管理部门,负责全市数字化项目储备、计划编制、评估论证;负责市本级财政出资建设数字化项目的立项批复、竣工验收、监督评价等;按规定负责市级非涉密基础设施类、支撑平台类、跨部门共建类等数字化公共项目的实施和运维。
市国家保密局负责数字化项目的保密审查,指导、监督和检查数字化项目的保密管理;负责数字化项目密码应用和安全性评估的指导、监督、检查,以及密码服务支撑体系建设;负责数字化项目应用安全可靠产品的指导、监督和检查;负责电子政务内网及相关数字政府系统的管理工作。
市委网信办负责统筹数字化项目网络安全监督管理,组织数字化项目网络安全审查,监督审查决定的执行,对数字化项目网络安全进行事前事中事后监督。
市财政局负责对市本级财政出资建设项目资金(含政务云服务费)来源进行审核;在项目纳入市数字化项目年度建设清单前,按规定进行财政承受能力评估;指导督促项目单位实施事前绩效评估等全过程预算绩效管理,按需开展财政重点绩效评价;组织开展市本级财政出资建设项目的预算评审。
市公安局负责数字化项目网络安全等级保护和关键信息基础设施安全保护的指导、监督和检查。
市审计局负责数字化项目审计监督。
市档案局负责数字化项目档案的指导、监督。
市国资委负责市属国有企业投资建设的数字化项目的审批、投资评审、决算审计等工作。
第六条 市直各单位作为项目单位,负责本单位及下属单位项目报批、实施、验收、运维、应用推广及自评价,对项目资金使用实施全过程预算绩效管理;建立网络安全责任制和保护制度,健全网络安全管理和技术保障体系,保障项目安全稳定运行;负责所属行业部门及县(市、区)行业部门数字化项目的统筹规划、指导及行业把关。
第七条 市本级财政和市属国有企业共同出资建设的项目,按照市本级财政出资建设项目管理。
第八条涉密数字化项目申报、审批、实施和运维按照国家有关保密规定执行。
第九条 政务云建设管理按照市级政务云管理有关规定执行。
第二章 统筹规划
第十条 全市数字化项目建设遵循统筹规划、需求引领、共享协同、安全可靠的原则,依托全市统一的政务云、电子政务网络、一体化政务大数据平台、公共支撑平台、密码服务支撑体系等开展集约化建设,原则上按照“一部门一系统”“一市一平台”要求,加快平台系统整合对接。
第十一条 按照“省级主建,市县主用”要求,严格控制单独新建数字化项目。市本级建设的数字化软件系统原则上应实现“市级建设、多级共用”,不得与上级已建系统存在重复建设。县级及以下以用为主,承接使用省市部署的各类应用系统,有条件的可探索建设县域特色应用场景。新建数字化项目需充分征求上级行业主管部门意见。
第十二条 市发改委(市数据局)建立市数字化项目储备库,实行动态管理,每年年初向各地各部门征集数字化项目需求(不含运维、设备采购项目)。各县(市、区)负责统筹本地数字化项目建设需求,经初审后报市发改委(市数据局)。
第十三条限额以下项目经市发改委(市数据局)审核后纳入市数字化项目储备库,限额及以上项目报省推进政府职能转变和数字政府建设领导小组办公室(以下简称“省数字政府领导小组办公室”)审核通过后纳入市数字化项目储备库。纳入数字化项目储备库的项目两年有效,建设目标、主要内容、技术路线等相似的项目不得拆分申报。
第三章 项目申报
第十四条 数字化项目申报实行“常态谋划、季度审核、分批审定”工作机制。各地、各部门结合工作需求及前期工作情况,向市发改委(市数据局)申报本地、本部门拟实施的数字化项目,提交项目申报材料。市发改委(市数据局)按季度组织项目评估论证及联合会审,分批次报市政府审定。除国家、省级和市委、市政府重大部署外,原则上不受理未纳入数字化项目储备库的项目申报。
第十五条各地、各部门建设、服务类的数字化项目(不含运维)均需申报,不得未批先建(实施)。
县(市、区)投资额在200万元及以上的数字化项目(不含运维、设备采购项目)由本地按程序统筹把关后申报;投资额在200万元以下的项目由本地组织评估论证及联合会审,报市发改委(市数据局)备案后按本地审批流程开展项目审批。
市本级投资额在50万元(不含)以下,且建设、运维经费均由项目单位统筹解决的市级数字化项目,由项目单位按要求审核把关,报市发改委(市数据局)备案后采购实施。
第十六条项目申报应深入开展调查研究,广泛征集意见,在征求项目所在领域上级主管部门、使用对象、服务对象等意见基础上,编制项目技术方案,明确资金来源。
市直单位申报的项目应经本部门党委(党组)会议研究同意,县(市、区)申报的项目应当经本地党委(党工委)会议或政府办公会议审议通过。
第十七条 项目申报材料主要包括:
(一)项目申报表。包括项目名称、项目单位、主要任务、建设地点、建设时间、建设依据和必要性、绩效目标、拟采用实施方式及主要原因等。
(二)项目建设依据。包括但不限于有关规划及政策文件、上级主管部门书面意见、项目单位有关科室(部门)对各子模块的需求确认表等。
(三)项目技术方案。
1.建设类(新建、改建、扩建、迁移)项目提交项目技术方案,需包含需求分析、建设内容、集约化建设情况、政务云资源需求清单、数据资源共享分析、系统及数据安全防护、等级保护、密码应用、软硬件产品的安全可靠情况等内容。涉及工作秘密的需包含信息防护内容,涉密数字化项目需同步提交分级保护建设方案。
2.服务类项目需提交项目实施方案,对服务年限、服务要求、服务依据等进行说明,并就自建及购买服务模式的成本、成效等情况进行分析对比。
(四)资金来源说明。明确经费来源,测算项目投资,并提供三家以上厂商的项目报价。
第十八条 建立市级数字化项目评估论证机制。市发改委(市数据局)对申报项目的建设必要性、“五统一”“省级主建、市县主用”情况及“云、网、数、用、安”等方面内容进行评估。通过评估的项目,由市发改委(市数据局)组织专家对必要性、可行性、科学性、相关要求落实情况等进行论证,出具专家论证意见。涉密数字化项目应从省保密行政管理部门组建的保密科技领域专家库中选取专家参与论证。未通过评估论证的项目不得提交联合会审。
第十九条建立市级数字化项目联合会审机制。市发改委(市数据局)组织市委网信办、市国家保密局、市财政局、市公安局等对通过评估论证的项目进行会审,对项目资金(含政务云服务费)来源及安排、网络安全保障、密码应用、安全可靠产品应用、等级保护、保密管理等形成联合会审意见,提出项目建设内容、资金安排、项目业主建议报市政府审定。
经市政府审定的项目,限额以下的纳入市数字化项目年度建设清单,限额及以上的按程序报省数字政府领导小组办公室审核通过后纳入市数字化项目年度建设清单,其中,市本级项目纳入市政府投资年度计划。
第二十条 数字化项目有下列情形之一的,原则上不予支持:
(一)单独新建或扩建非涉密机房、数据中心、云平台以及公共支撑、数据资源平台等,新增采购非涉密服务器、服务端网络设备等硬件设施的项目。
(二)单独租赁互联网出口线路的项目和未整合到电子政务内网或外网的专网租赁项目。
(三)不在政务云部署的非涉密新建项目,不迁移到政务云的非涉密升级改造项目。
(四)不应用安全可靠产品的数字化系统。
(五)不符合密码应用或网络安全保密要求,或者存在重大安全保密隐患的数字化项目。
(六)需求或绩效目标不明确、内部系统整合不到位、数据共享要求落实不到位的项目。
(七)原项目竣工验收未满一年或绩效评价不合格的升级改造类项目。
第四章 项目审批
第二十一条 纳入市政府投资年度计划的项目,市财政局按程序安排项目预算,相关审批部门按程序开展项目审批。项目批复文件抄送市级数字化项目联合会审单位。
第二十二条 使用市本级预算或上级部门预算安排的市本级项目补助资金建设的项目,按照市本级政府投资管理有关规定,编制项目建议书、可行性研究报告、初步设计报市发改委审批,编制项目预算报市财政局审批。市属国有企业投资建设的项目按要求编制项目建议书、可行性研究报告、初步设计、预算报市国资委审批。数字化项目原则上不再进行节能评估、规划选址、用地预审、环境影响评价等审批,涉及新建土建工程、高能耗项目的除外。限额以下项目可行性研究报告获批后应及时报省数字政府领导小组办公室备案。
第二十三条 对下列数字化项目,可简化需要报批的文件和审批程序:
(一)投资额在5000万元(不含)以下的项目,可合并编制项目建议书、可行性研究报告,直接审批可行性研究报告,不再审批初步设计。
(二)服务(运维)类项目、设备采购类项目无需报批,按照政府采购相关规定执行。
(三)投资额在50万元(不含)以下的市本级项目无需报批,按照政府采购相关规定执行。
第二十四条 未按本办法规定开展审批的项目不予拨付项目资金,不得开工建设。
第五章 项目实施
第二十五条 项目单位应当确定项目实施机构和项目责任人,建立健全项目管理制度,加强对项目全过程的统筹协调,严格执行招标投标、政府采购、工程监理、绩效管理、合同管理、档案管理、安全管理、保密管理等相关制度。原则上,技术复杂的或项目工程建设费用在100万元及以上的项目应实行工程监理制。招标采购涉密信息系统的,按保密有关法律法规规定执行。
第二十六条 项目单位应强化项目安全管理。按照《中华人民共和国网络安全法》和《中华人民共和国数据安全法》等政策法规以及党政机关安全管理制度规定,遵循网络安全“同步规划、同步建设、同步使用”原则,落实网络安全等级保护、安全保密分级保护要求,加强数字化系统与数据资源的安全保密设施建设,定期开展安全检测、保密检测、风险评估、等级保护测评,确保网络和数据安全。按照国家关于数字关键核心技术自主可控有关要求,采购安全可靠的软硬件产品,将数字化系统部署在安全可靠的软硬件环境。落实国家密码管理有关法律法规和标准规范,按要求开展密码应用及评估工作。
第二十七条 项目单位应当按照项目审批部门批准的建设规模、建设内容和设计方案实施,不得擅自变更。确需变更的,按市本级政府投资管理相关规定执行。
第二十八条 项目招标文件和合同中应明确项目成果、知识产权、数据的归属及项目质保范围和期限。原则上定制软件或定制开发部分功能的知识产权归项目单位所有,项目质保期一般不少于3年。
第二十九条 市发改委(市数据局)统筹管理政务数据资源,推进政务数据资源整合共享和开发利用等工作。项目单位建立政务数据共享长效机制和共享数据使用情况反馈机制,确保政务数据充分共享,不得将应普遍共享的政务数据仅向特定部门、企业、社会组织开放。
第六章 项目验收
第三十条 建设类项目建成后需试运行。原则上,限额以下项目试运行时间不少于3个月,限额及以上项目试运行时间不少于6个月。项目试运行结束后,项目单位应在20个工作日内组织终验。
第三十一条 市本级项目投资额在50万元及以上的由市发改委(市数据局)组织竣工验收,投资额在50万元以下的由项目单位自行组织竣工验收,报市发改委(市数据局)备案。限额及以上项目竣工验收情况报省数字政府领导小组办公室备案。
县(市、区)级限额及以上项目由市发改委(市数据局)组织竣工验收,报省数字政府领导小组办公室备案。限额以下项目由本地项目审批部门组织竣工验收,报市发改委(市数据局)备案。
服务类、设备采购类项目按有关规定由项目单位自行组织履约(设备)验收。
第三十二条 市本级投资额在50万元及以上的项目应在终验通过后30个工作日内申请竣工验收,不能按期申请竣工验收的,应当书面提出延期申请。开展竣工验收前,项目的数据共享情况需经市发改委(市数据局)确认,软硬件产品的安全可靠情况、密码应用及安全性评估情况需经市国家保密局确认,安全保障要求落实情况需经市委网信办确认。确认不通过的,不予组织竣工验收。项目符合验收条件后,由市发改委(市数据局)会同市国家保密局、市委网信办、市公安局等部门基于项目终验意见,出具竣工验收意见。
第七章 资金管理和保障
第三十三条 数字化项目资金应坚持多渠道筹集和统筹管理。未通过评估论证或联合会审的项目不予拨付项目资金。
第三十四条 市级和县(市、区)级协同建设的跨层级、跨区域数字化项目,根据事权划分确定相应的建设内容和资金,分级建设,分级负担经费。
第三十五条项目单位应按照统一运维运营要求,整合本单位数字化项目运维、运营需求,组织开展项目运行维护管理。需申请运维经费的,应编制项目运维实施方案经市发改委(市数据局)审核后,报市政府批准实施。
第三十六条市级非涉密基础设施类、支撑平台类、跨部门共建类等数字化公共项目运维实施方案由市发改委(市数据局)组织编制,报市政府同意后实施。电子政务内网公共项目运维由市国家保密局组织编制实施方案,报市委同意后实施。
第三十七条 加强数字化项目运维经费管理,原则上有下列情形之一的,不予安排或停止拨付运维经费:
(一)未按要求共享数据资源或者重复采集数据的数字化系统;
(二)不符合密码应用和网络安全要求,或者存在重大安全隐患的数字化系统;
(三)未依托政务外网和政务云承载的非涉密数字化系统;
(四)未通过竣工验收、长期闲置未使用、应用成效较差的数字化系统。
第八章 监督管理
第三十八条项目单位应当接受相关部门的监督管理,做好绩效评价、跟踪监督、审计等工作,市发改委(市数据局)及市级联合会审单位适时对项目建设、应用情况开展抽查。
第三十九条 在项目通过竣工验收并投入运行后6至12个月内,项目单位开展项目建设应用绩效自评,并将自评报告报市发改委(市数据局)、市财政局。项目单位应定期对已建成的数字化项目进行自查,不符合最新要求和规定的、不再使用的,应当及时调整或关停。
第四十条 市发改委(市数据局)会同市财政局等有关部门适时对项目开展重点绩效评价,根据评价结果对数字化项目存在的问题提出整改意见或终止建议。评价结果及整改情况作为下一年度安排建设和运维经费的重要依据。
第九章 附 则
第四十一条市、县(市、区)党的机关、人大机关、政协机关、监察机关、审判机关、检察机关、群团使用财政性资金的数字化项目参照本办法执行。使用财政性资金的其他建设项目中包含数字化项目的,参照本办法执行。
各县(市、区)参照本办法管理本地数字化项目。
第四十二条本办法所称限额是指基础设施类、跨部门跨层级集成类项目投资额1000万元和其他类别数字化项目(不包括运维)投资额500万元。
第四十三条 本办法出台前已签订合同的项目根据项目合同执行,已建成项目的运维按本办法执行。
第四十四条 本办法具体应用中的问题由市发改委(市数据局)负责解释。
第四十五条本办法自印发之日起施行。《九江市人民政府办公室关于印发九江市数字化项目建设管理办法(试行)的通知》(九府办发〔2024〕8号)同时废止。
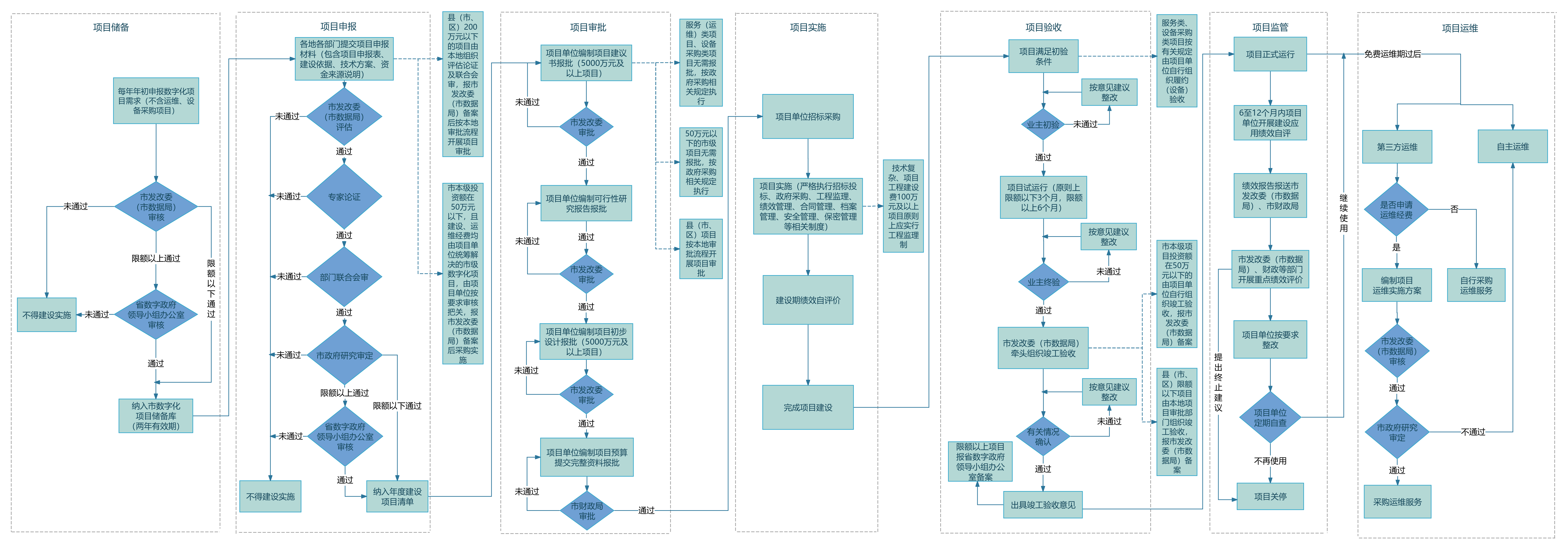
附件:1.九江市数字化项目建设管理流程图
2.九江市数字化项目申报材料参考模板
3.九江市数字化项目可行性研究报告参考模板
4.九江市数字化项目建设备案表
附件1
九江市数字化项目建设管理流程图

附件2
九江市数字化项目申报材料参考模板
|
九江市数字化项目申报表 | |||
|
申报单位(盖章): |
申报时间: |
||
|
项目名称 |
项目单位 |
||
|
建设地点 |
建设时间 |
||
|
项目负责人 |
联系方式 |
||
|
资金匡算 |
总投资 |
||
|
其中,工程 (实施)费用 |
|||
|
主要任务 |
|||
|
项目内容 |
|||
|
必要性及建设(实施)依据 |
|||
|
绩效目标 |
|||
|
实施方式及原因 |
|||
|
主管部门意见 |
(盖章) 年 月 日 | ||
(建设类)
一、概述
(一)项目概况。
项目全称及简称。概述项目建设目标和任务、建设地点、建设内容和规模(含主要产出)、建设工期、投资规模和资金来源、建设模式、主要技术经济指标、绩效目标等。绩效目标应可量化,与项目建设前的相关数值进行对比。
(二)项目单位概况。
简述项目单位基本情况,明确项目责任科室(部门)。拟新组建项目法人的,简述项目法人组建方案。
项目申报单位与应用单位不同的,应进行说明,并简述项目应用单位情况。
二、数字政府建设总体方案落实情况
(一)项目统筹建设情况。
简述项目统筹规划、共建共享、业务协同、安全可靠情况。分析“五统一”原则(统一顶层架构、统一数字底座、统一技术标准、统一共性应用、统一运维运营)落实情况。项目应按照上级统一规划进行设计,依托政务信息化基础设施(政务云、政务网络)开展集约化建设,遵循行业统一技术标准进行设计,充分复用统一电子证照、统一电子印章、统一支付、统一身份认证等共性支撑及“赣服通”“赣政通”“赣企通”“赣通码”等公共端口功能,充分考虑本单位数字化项目运维运营资源整合。
(二)“省级主建,市县主用”原则落实情况。
简述上级相关系统建设及规划情况,本级开展项目建设的原因、依据及必要性,并分析本项目与上级相关系统的联系与不同。县级以应用为主,主要探索建设特色应用场景。
(三)“一市一平台”“一部门一系统”原则落实情况。
简述项目落实“一市一平台”“一部门一系统”情况。市建信息系统原则上应考虑县(市、区)使用需求,避免分散重复建设。拟建系统与已建系统应进行整合,原则上一个部门保留一个系统平台。
三、项目建设背景和必要性
(一)项目建设背景。
简述项目立项背景、项目预审、规划选址等情况和其他前期工作进展。
(二)项目建设必要性。
从重大战略和规划、产业政策、经济社会发展、项目单位履职尽责等层面,综合论证项目建设的必要性和建设时机的适当性(有文件依据的,提供文件相关内容并将原文以附件形式附后)。
四、项目需求分析
(一)现状分析。
对本部门(单位)信息化现状进行详细调查,从信息化系统(已建、在建)、硬件设备、网络、数据、安全、运维、规章制度、人员队伍、应用情况等方面进行描述,通过文字、图表等形式分析现有信息化应用的情况。
升级改造类项目需重点说明拟升级改造的系统情况。
(二)需求分析。
在调查项目单位业务需求现状的基础上,提出项目功能、产品的应用需求。分析产品的可接受性或需求潜力,研究提出拟建项目功能定位、近期和远期目标、产品的需求总量及结构。
(三)建设内容和规模。
结合项目建设目标和功能定位等,论证拟建项目的总体布局、主要建设内容及规模,确定建设标准。大型、复杂及分期建设项目应根据项目整体规划、资源利用条件及近远期需求预测,明确项目近远期建设规模、分阶段建设目标和建设进度安排,并说明预留发展空间及其合理性、预留条件对远期规模的影响等。
(四)项目产出方案。
研究提出拟建项目正常运营年份应达到的生产或服务能力及其质量标准要求,并评价项目建设内容、规模以及产出的合理性,分析项目建设前后有关产出对比。
五、项目建设方案
(一)总体建设方案。
从系统、网络、数据、安全、运维、规章制度、人员队伍、应用情况等方面阐述为达到项目目标和绩效目标所采用的建设方案,绘制总体架构、网络拓扑、应用架构等示意图,在已有信息化基础上,通过多方案比较,选择项目最佳或合理的建设方案。明确项目与上级、本级、下级相关系统的逻辑关系及边界等。
总体架构图(示例)

网络拓扑图(示例)

应用架构图(示例)

(二)技术方案。
通过技术比较提出项目预期达到的技术目标、技术来源及其实现路径,确定核心技术方案和核心技术指标。简述推荐技术路线的理由。对于专利或关键核心技术,需要分析其取得方式的可靠性、知识产权保护、技术标准和自主可控性等。包括但不限于信息资源规划和数据库建设、应用系统建设、应用支撑系统建设、数据处理和存储系统建设、网络系统建设等内容。
(三)数字化方案。
研究提出拟建项目数字化应用方案,包括技术、设备、工程、建设管理和运维、网络与数据安全保障等方面,提出以数字化交付为目的,实现设计—施工—运维全过程数字化应用方案。
(四)信息安全保障和密码应用方案。
1.信息安全保障方案。从系统、网络、数据、应用、环境等方面提出安全规划、防护设计、防护措施等方案。明确安全投入预算和选型、安全制度管理、产品及服务的安全可靠情况、IPv6部署应用情况、网络安全保护等级定级情况及依据、移动互联网应用程序功能设计等。涉密项目应确定保护等级,并制定分级保护方案。(需对照“九江市数字化项目网络安全审查要点”逐项说明)
九江市数字化项目网络安全审查要点
|
序号 |
审查 方向 |
审查指标 |
审查内容 |
|
1 |
安全规划设计 |
网络安全目标、保护对象等设计的合理性,包括是否列为关键信息基础设施。 |
1.方案中应明确网络安全目标、保护对象、保护设计思路,并给出合理依据。 2.方案中应明确建设项目(系统)是否为关键信息基础设施。 |
|
2 |
保护对象的网络安全保护等级定级情况及确定理由。 |
方案中应按照《信息安全技术 网络安全等级保护定级指南》(GB/T 22240-2020),确定建设项目(系统)的保护等级及原因。部分行业可结合行业定级要求综合确定。 | |
|
3 |
网络安全现状及风险分析。根据安全保护等级的要求对网络安全设备和系统现状、网络安全管理现状及网络安全风险等进行分析,并依据现状及风险分析提出安全设计需求。 |
1.方案中应阐述当前安全现状,现状应从多个角度进行阐述,包括但不限于:物理环境、通信网络、区域边界、业务应用、计算环境、安全管理、密码应用安全及管理机构、管理人员、建设管理、运维管理等网络安全管理制度方面。 2.明确以上网络安全现状各方面的安全设计需求。 | |
|
4 |
安全防护设计 |
安全规划及安全方案设计的合理性。根据保护对象的安全保护等级及与其他级别保护对象的关系进行安全整体规划和安全方案设计。针对性地提出物理环境、网络架构、边界防护、计算环境、安全管理等相关防护措施。 |
1.物理环境安全 2.4 重要网络区域与其他网络区域之间应采取技术隔离手段。(三级及以上) |
|
3.1 应在区域边界采取访问控制或隔离技术手段。 4.1 进行远程管理时,应采取必要措施,防止信息在网络传输过程中被窃听。 | |||
|
5 |
数据安全设计 |
数据安全设计的合理性。涉及数据资源建设的,是否对重要业务信息、系统数据等进行识别。是否根据数据的重要性和数据对系统运行的影响,制定数据备份策略和恢复策略,备份程序和恢复程序等。 |
1.应当按照国家对数据分类分级保护的相关要求对建设项目(系统)中的数据实行分类分级保护,确定建设项目(系统)中的重要数据清单,对列入清单的数据进行重点保护,明确保护措施。 2.制定数据备份或容灾措施,在发生安全问题的时候能够进行有效恢复。 3.明确数据安全审计措施。 4.关键信息基础设施的运营者在中华人民共和国境内运营中收集和产生的个人信息和重要数据应当在境内存储。因业务需要,确需向境外提供的,应当按照国家网信部门会同国务院有关部门制定的办法进行安全评估。 |
|
6 |
预算和产品选型 |
产品选型的合理性。方案所选用的网络安全产品是否符合国家和主管部门网络安全管理有关规定。 |
1.方案选用《网络关键设备和网络安全专用产品目录》中的产品时,所选产品应按要求通过安全认证或安全检测。2023年7月1日前已经获得销售许可证的网络关键设备和网络安全专用产品,在有效期内可继续使用。 2.方案所选用的密码产品与服务应具有国家密码管理局颁发的密码证书。 |
|
7 |
网络安全资金预算及依据。网络安全资金是否满足国家、省、市有关网络安全管理的相关规定及网络安全保障需求。 |
新建设项目(系统)的网络安全(如软硬件安全设备、安全运维、安全维保、渗透测试、风险评估、等级保护测评等)预算不低于项目总预算的5%。 | |
|
8 |
安全管理制度 |
网络安全管理制度建立情况。确保安全策略、管理制度和操作规程等保障措施同步实施,并保障系统处于持续安全防护状态。 |
1.安全管理制度 1.1 应制定网络安全工作的总体方针和安全策略,阐明机构安全工作的总体目标、范围、原则和安全框架等。 1.2 应形成由安全策略、管理制度、操作规程、记录表单等构成的全面的安全管理制度体系。(三级及以上) 1.3 安全管理制度应通过正式、有效的方式发布,并按照需求进行修订。 2.安全管理机构 2.1 成立指导和管理网络安全工作的委员会或领导小组,其最高领导由单位主管领导担任或授权。 2.2 明确管理机构各岗位和职责设置,明确审批流程。 2.3 应配备专职的安全管理员,不可兼职。(三级及以上) 3.安全管理人员 3.1 完善人员录用流程和要求,明确人员离岗流程。 3.2 明确外部人员访问管理制度。 3.3 应与被录用人员签署保密协议,与关键岗位人员签署岗位责任协议。(三级及以上) 4.安全建设管理 4.1 制定系统定级备案流程,开展安全方案设计。 4.2 安全设计方案应组织相关部门和有关安全专家对安全整体规划及其配套文件的合理性、正确性进行论证、审定,经过批准后才能正式实施。 4.3 项目建设应邀请第三方监理单位监督项目的实施全过程。(三级及以上) 5.安全运维管理 5.1 按要求定期开展网络安全检测、风险评估、等级保护测评工作。 5.2 应制定统一的应急预案框架,包括启动预案的条件、应急组织构成、应急资金保障、事后教育和培训等内容。 5.3 应制定安全事件报告和处置管理制度,明确不同安全事件的报告、处置和响应流程,确定安全事件的现场处理、事件报告和后期恢复的管理职责等。 5.4应定期对系统相关人员进行应急预案培训,开展应急预案演练。定期对原有的应急预案重新评估,修订完善。(三级及以上) |
|
9 |
国产化要求和供应链安全 |
国产化要求和供应链安全。 |
1.方案中所选用的安全类产品原则上应为国产,因业务需要使用国外产品的需说明使用理由。 2.项目业主应与安全产品、安全服务的提供方签订保密协议和网络安全责任书。 3.要求安全产品、安全服务提供方的技术服务人员提供背景审查材料。 4.新建项目原则上应使用国产操作系统,确有必要使用CentOS、新订阅或续签RHEL服务的,应组织专家充分论证并经本单位主要负责同志批准。 |
|
10 |
IPv6规模部署和应用 |
IPv6规模部署和应用情况。包括网络规划、设备选用、功能应用等方面IPv6适配部署情况。 |
1.方案中选用的产品须满足IPv6部署和应用要求,支持IPv6网络环境,科学规划并部署IPv6地址。 2.方案须充分考虑IPv6网络架构的搭建和应用,实现IPv4/IPv6双栈访问,默认IPv6网络优先使用,并逐步向IPv6单栈模式过渡。 3.方案中涉及的软件、移动应用等,须满足IPv6部署和应用要求,适配IPv6网络环境。 |
|
11 |
政务移动互联网应用程序规范性 |
政务移动互联网应用程序建设情况、功能设计情况、整合对接、防止功能异化情况。 |
1.是否建设面向基层的政务移动互联网应用程序,并设置基层报送数据、材料功能。如属于面向基层的政务移动互联网应用程序,是否制定了与省级、市级平台的整合计划和技术方案。 2.除安保、应急等特殊场景规定外,不得设置打卡签到、积分排名、统计在线时长等强制性功能。 3.说明推广下载方式。是否设计考核通报用户安装率、强制要求定期登录等功能,点赞量、网络投票数、转发量、学习时长等是否量化并纳入考评,下级和基层上传工作照片、视频和轨迹是否必要。 |
2.密码应用方案。围绕业务应用,基于密码技术,提出满足信息系统安全需求的密码应用方案。方案应从信息系统的物理和环境安全、网络和通信安全、设备和计算安全、应用和数据安全等四个技术层面提出技术规划,从管理制度、人员管理、建设运行和应急处置等四个方面提出管理规划。
(五)建设管理方案。
提出项目建设组织模式和机构设置,制定质量、安全管理方案和验收标准,明确建设质量和安全管理目标及要求。提出拟采用新设备、新技术、新工艺等推动高质量建设的技术措施。提出项目建设工期,对项目建设主要时间节点做出时序性安排。提出包括招标范围、招标组织形式和招标方式等在内的拟建项目招标方案。研究提出拟采用的建设管理模式,如代建管理、全过程工程咨询服务、工程总承包(EPC)等。
六、集约化及信息资源共享分析
(一)集约化建设。
描述项目集约化建设情况。非涉密数字化项目应依托电子政务云平台、政务网络、共性支撑平台(统一支付平台、统一电子证照系统、统一电子印章、统一身份认证)、公共业务端口(“赣服通”“赣政通”“赣企通”“赣通码”等)、共性应用(综合协同办公系统、政务外网视频会议系统、公共信用信息平台等)及本地本部门已建系统平台建设。列明政务云资源需求清单,测算政务云年度服务费用。
政务云服务需求清单(样表)
|
服 务 产 品 清 单 |
政务云服务资源(计算、存储、网络类) | |||
|
序号 |
服务器用途 |
产品规格名称 |
数量 | |
|
1 |
||||
|
2 |
||||
|
3 |
||||
|
… |
||||
|
小计:虚机 台,VCPU 核,内存 GB,系统硬盘 GB(其中:SSD GB、SATA GB、SAS GB),对象存储 GB,带宽 M | ||||
|
政务云服务资源(安全类) | ||||
|
序号 |
产品类别 |
产品规格名称 |
数量 | |
|
1 |
||||
|
2 |
||||
|
3 |
||||
|
… |
||||
|
其他 需求 |
||||
|
服务费用估算 |
||||
备注:1.填写政务云服务需求清单前,应参考《九江市政务云服务目录》,不在统筹支付目录中的服务费用需另行列支解决。2.本表的“服务费用估算”按政务云服务目录单价估算。
(二)信息资源共享。
项目必须依托全市电子政务共享数据统一交换平台共享政务数据,描述项目所需信息资源和项目可提供的信息资源,编制数据资源需求清单、政务信息资源目录,明确各类数据共享属性和开放属性等。建设视频点位的需列明点位清单,明确可共享的视频资源。
数据资源需求清单(样表)
|
序号 |
数据来源单位 |
需求信息资源名称 |
需求数据项 |
数据应用场景 |
共享方式需求 |
更新周期需求 |
数据范围需求 |
数源单位意见 |
|
1 示例 |
市市场监管局 |
小微企业名录库信息 |
企业名称、统一社会信用代码、市场主体类型、成立日期、注册资本、登记机关、所属门类、行业代码 |
办理不动产登记需要核验申请人和办事人员小微企业名录库信息,属于小微企业的在办理不动产转移登记时,可以减免登记费,减轻小微企业负担,提升政务服务事项网办能力和全程网办程度。 |
接口交换 |
实时 |
市 本 级 |
同意 提供 |
备注:1.数据来源单位:项目所需数据的提供单位。2.需求数据项:所需的数据资源包含哪些信息项,按实际业务工作需要的数据最小化原则进行列举。3.数据应用场景:描述使用数据完成的具体业务场景、预期应用效果等。4.共享方式需求:所需数据建议通过什么方式共享,包括接口交换、库表/文件、在线浏览、离线交换等。5.更新周期需求:所需数据的更新频率要求,包括实时、每日、每月、每年等。6.数据范围需求:所需数据的地域范围,包括市本级、市县两级、全省、全国等。7.数源单位意见:前期与数源单位沟通情况,数据是否可按需提供。
政务信息资源目录(样表)
|
信息源 名称 |
是否 涉密 |
信息 资源 格式 |
信息项名称 |
共享属性 |
开放属性 |
更新 周期 |
起始 日期 |
地域范围 | |||
|
共享 类型 |
共享 方式 |
共享 条件 |
是否向社会开放 |
开放 条件 | |||||||
|
各县 (市、区)资料清单 |
否 |
电子文件类excel |
县(市、区)情介绍、产业发展情况(首位、主导、传统特色)、招引方向、视频宣传片、历史沿革、名胜古迹、风味美食、招商政策、投资指南、联系人、联系方式 |
无条件 共享 |
离线 交换 |
用于 工作 |
是 |
无条件开放 |
每月 |
2023年 |
市县两级 |
备注:1.需要完整编制系统信息资源目录,列明系统包含的所有数据资源。2.共享指政府部门之间使用数据,开放指提供社会公众使用数据。3.共享类型包括不予共享、有条件共享、无条件共享。4.共享方式包括服务接口、文件(excel表格或库表)交换、离线交换等。5.更新周期包括但不限于:实时、每日、每月、每年等。
七、项目投资与财务方案
(一)投资估算。
对项目建设所需投入的全部资金即项目总投资进行估算,包括工程建设费用、其他费用、预备费(如需)。说明投资估算编制依据和编制范围,明确建设期内分年度投资计划。投资估算明细须附表详细列出评估过程,涉及成品软件和硬件采购的需附上定价依据;有类似项目建设案例的,提供不少于三个的类似项目成交合同价。
项目总投资估算表(样表)
|
序号 |
工程或 费用名称 |
投资估算(万元) |
合计 |
投资 占比(%) |
备注 | ||||
|
软件 |
软件购置费 |
硬件 |
基础设施费 |
其他实施费 | |||||
|
一 |
工程费用 |
||||||||
|
1 |
A系统 |
||||||||
|
2 |
B系统 |
||||||||
|
... |
... |
||||||||
|
二 |
其他费用 |
||||||||
|
1 |
设计费 |
||||||||
|
2 |
监理服务费 |
||||||||
|
3 |
招标代理服务费 |
||||||||
|
4 |
等保测评费 |
||||||||
|
5 |
密码测评费 |
||||||||
|
... |
... |
||||||||
|
三 |
预备费 |
||||||||
备注:1.软件开发费是指定制化软件开发过程中的需求分析、设计、编码、集成、测试、验收交付活动相关的项目管理、支持活动所需的费用。2.软、硬件购置费是指项目购置所需成品软件、硬件设备所支付的费用。软硬件选型应以满足项目基本要求为准则,不盲目追求高标准。硬件设备单价优先参考主流国产品牌同类产品的近期(半年内)项目成交价格,若无相关成交价格信息可依次参考政府采购平台、主流电商平台的市场价。3.基础设施费是指机房建设、指挥中心装修、视频监控、管道光缆、应急通信、综合布缆、智能化工程等以基础信息设施建设为主的配套项目建设费用。基础设施建设费应参考相关行业工程造价标准进行测算。4.其他实施费主要包括数据资源购买、数据治理、数据迁移、网络租赁、密码应用等其他费用。5.系统集成费一般包含在软硬件采购费用中,不单独列支。6.预备费主要用于建设施工过程中发生不可预见的特殊情况,发生则计取费用,未发生不计取,建设单位应履行审批程序,并在结算时列明详细用途。
(二)筹资方案。
说明项目资金来源及落实情况。测算质保期后的年度运维费,并说明资金来源。
(三)项目报价情况。
提供三家以上厂商(服务商)报价。
八、附表、附图和附件
根据项目实际情况和相关规范要求,研究确定并附具必要的材料、附表、附图和附件等。
数字化项目实施方案
(服务类)
一、概述
(一)项目概况。
项目全称及简称。概述项目目标和任务、服务内容和规模(含主要产出)、服务期、投资规模和资金来源、主要技术经济指标、绩效目标等。绩效目标应可量化,与项目实施前的相关数值进行对比。
(二)项目单位概况。
简述项目单位基本情况,明确项目责任科室。拟新组建项目法人的,简述项目法人组建方案。
项目申报单位与应用单位不同的,应进行说明,并简述项目应用单位情况。
二、数字政府建设总体方案落实情况
(一)项目统筹实施情况。
简述项目统筹规划、共建共享、业务协同、安全可靠情况。分析“五统一”原则(统一顶层架构、统一数字底座、统一技术标准、统一共性应用、统一运维运营)落实情况。项目应按照上级统一规划进行设计,依托政务信息化基础设施(政务云、政务网络)实施,遵循行业统一技术标准进行设计,充分复用统一电子证照、统一电子印章、统一支付、统一身份认证等共性支撑及“赣服通”“赣政通”“赣企通”“赣通码”等公共端口功能,充分考虑本单位数字化项目运维运营资源整合。
(二)“省级主建,市县主用”原则落实情况。
简述上级相关系统建设及规划情况,本级实施本项目的主要原因,并分析本项目与上级相关系统的关联与区别。县级单位以应用为主,主要探索建设本地特色应用场景。
(三)“一市一平台”“一部门一系统”原则落实情况。
简述项目落实“一市一平台”“一部门一系统”情况。市级信息系统原则上应考虑县(市、区)使用需求,避免分散重复建设。拟建系统与已建系统应进行整合,原则上一个部门保留一个系统平台。
三、项目实施背景和必要性
(一)项目实施背景。
简述项目实施背景、项目预审、规划选址等情况和其他前期工作进展。
(二)项目实施必要性。
从重大战略和规划、产业政策、经济社会发展、项目应用单位履职尽责等层面,综合论证项目的必要性和时机的适当性(有文件依据的,提供文件内容并将原文以附件形式附后)。
(三)项目实施模式必要性。
说明采用购买服务方式实施项目的理由及必要性。对建设模式与购买服务方式的成本、成效进行分析比对,佐证购买服务的合理性。
四、项目需求分析
(一)现状分析。
对本部门(单位)信息化现状进行详细调查,从信息化系统(已建、在建)、硬件设备、网络、数据、安全、运维、规章制度、人员队伍、应用情况等方面进行描述,通过文字、图表等形式分析现有信息化应用的情况。
(二)需求分析。
在调查项目单位业务需求现状的基础上,提出项目功能、产品、服务需求。分析产品的可接受性或需求潜力,研究提出项目功能定位、近期和远期目标、产品的需求总量及结构。
(三)服务内容。
结合项目目标和功能定位等,论证项目的总体布局、主要服务内容,确定服务标准。
(四)项目产出方案。
研究提出项目服务期内应达到的服务能力及其质量标准要求,并评价项目服务内容以及产出的合理性,分析项目实施前后有关产出对比。
五、项目实施方案
(一)项目服务周期。
列明项目服务周期。
(二)总体实施方案。
从系统、网络、数据、安全、运维、规章制度、人员队伍、应用情况等方面阐述为达到项目目标和绩效目标拟采购的服务,在已有信息化基础上,通过多方案比较,选择项目最佳或合理的实施方案。明确项目与上级、本级、下级相关系统的逻辑关系及边界等。
(三)技术要求。
通过技术比较确定核心技术方案和核心技术指标。简述推荐技术路线的理由。对于专利或关键核心技术,需要分析其取得方式的可靠性、知识产权保护、技术标准和自主可控性等。包括但不限于信息资源规划和数据库、应用系统、应用支撑系统、数据处理和存储系统、网络系统等内容。
(四)主要服务内容。
描述项目主要采购的服务内容,包括但不限于:硬件使用服务、软件应用服务、技术服务、运维运营服务、设备更新服务、网络安全服务等。
(五)信息安全保障和密码应用方案。
1.信息安全保障方案。从系统、网络、数据、应用、环境等方面提出项目在安全规划、防护设计、防护措施等方面的服务需求。明确安全投入预算和选型、安全制度管理、产品及服务的安全可靠情况、IPv6部署应用情况、网络安全保护等级定级情况及依据、移动互联网应用程序功能设计等。涉密项目应确定保护等级,并制定分级保护方案。(需对照“九江市数字化项目网络安全审查要点”逐项说明)
九江市数字化项目网络安全审查要点
|
序号 |
审查方向 |
审查指标 |
审查内容 |
|
1 |
安全规划设计 |
网络安全目标、保护对象等设计的合理性,包括是否列为关键信息基础设施。 |
1.方案中应明确网络安全目标、保护对象、保护设计思路,并给出合理依据。 2.方案中应明确建设项目(系统)是否为关键信息基础设施。 |
|
2 |
保护对象的网络安全保护等级定级情况及确定理由。 |
方案中应按照《信息安全技术 网络安全等级保护定级指南》(GB/T 22240-2020),确定建设项目(系统)的保护等级及原因。部分行业可结合行业定级要求综合确定。 | |
|
3 |
网络安全现状及风险分析。根据安全保护等级的要求对网络安全设备和系统现状、网络安全管理现状及网络安全风险等进行分析,并依据现状及风险分析提出安全设计需求。 |
1.方案中应阐述当前安全现状,现状应从多个角度进行阐述,包括但不限于:物理环境、通信网络、区域边界、业务应用、计算环境、安全管理、密码应用安全及管理机构、管理人员、建设管理、运维管理等网络安全管理制度方面。 2.明确以上网络安全现状各方面的安全设计需求。 | |
|
4 |
安全防护设计 |
安全规划及安全方案设计的合理性。根据保护对象的安全保护等级及与其他级别保护对象的关系进行安全整体规划和安全方案设计。针对性地提出物理环境、网络架构、边界防护、计算环境、安全管理等相关防护措施。 |
1.物理环境安全 1.1 位置应选择在防震、抗风、防雨的建筑内。 1.2 满足物理访问控制、防盗窃和防破坏、防雷击、防火、防水防潮、防静电、温湿度控制、短期的备用电力供应等要求。 1.3 应在设置自动消防系统的基础上对机房分区域管理,不同区域之间设置隔离防火措施。(三级及以上) 1.4 应规划设置冗余或并行的电力电缆线路为计算机系统供电。(三级及以上) 1.5 上云系统应优先部署在省级或市级政务云平台上。采购云计算服务的,应采购通过安全评估的云计算服务。 2.通信网络安全 2.1 网络架构应按照分区分域原则进行设计。 2.2 应针对通信线路、关键网络设备和关键计算设备进行冗余设计,保障系统可用性。(三级及以上) 2.3 应采用密码技术保证通信过程中数据完整性和保密性。 |
|
2.4 重要网络区域与其他网络区域之间应采取技术隔离手段。(三级及以上) 3.安全区域边界 3.1 应在区域边界采取访问控制或隔离技术手段。 3.2 应在网络边界采取检测、防止攻击行为的技术措施。 3.3 应在网络边界对用户的行为和重要安全事件进行审计。 3.4 应对远程接入用户的行为进行单独的审计。(三级及以上) 3.5 应限制无线网络的使用,保证无线网络通过受控的边界设备接入内部网络。(三级及以上) 4.安全计算环境 4.1 进行远程管理时,应采取必要措施,防止信息在网络传输过程中被窃听。 4.2 应安装防恶意代码软件或配置具有相应功能的软件,并定期升级。及时更新防恶意代码库。 4.3 应建立备份机制,对重要数据处理系统进行数据备份,根据信息系统重要性建设相应级别备份系统。 5.安全管理中心 5.1 应对运维管理行为进行身份鉴别、安全审计。 5.2 应划分出特定的管理区域,对分布在网络中的安全设备或安全组件进行管控。(三级及以上) 5.3 应对分散在各个设备上的审计数据进行收集汇总和集中分析,并保证审计记录的留存时间不少于六个月。 5.4 应对网络链路、安全设备、网络设备和服务器等运行状况进行集中监测。(三级及以上) 6.密码应用安全 6.1 法律、行政法规和国家有关规定要求使用商用密码进行保护的关键信息基础设施,其运营者应当使用商用密码进行保护。(三级及以上) 6.2 根据商用密码应用需求,制定商用密码应用方案,规划商用密码安全保障。(三级及以上) 6.3自行或者委托商用密码检测机构开展商用密码应用安全性评估。(三级及以上) | |||
|
5 |
数据安全设计 |
数据安全设计的合理性。涉及数据资源建设的,是否对重要业务信息、系统数据等进行识别。是否根据数据的重要性和数据对系统运行的影响,制定数据备份策略和恢复策略,备份程序和恢复程序等。 |
1.应当按照国家对数据分类分级保护的相关要求对建设项目(系统)中的数据实行分类分级保护,确定建设项目(系统)中的重要数据清单,对列入清单的数据进行重点保护,明确保护措施。 2.制定数据备份或容灾措施,在发生安全问题的时候能够进行有效恢复。 3.明确数据安全审计措施。 4.关键信息基础设施的运营者在中华人民共和国境内运营中收集和产生的个人信息和重要数据应当在境内存储。因业务需要,确需向境外提供的,应当按照国家网信部门会同国务院有关部门制定的办法进行安全评估。 |
|
6 |
预算和产品选型 |
产品选型的合理性。方案所选用的网络安全产品是否符合国家和主管部门网络安全管理有关规定。 |
1.方案选用《网络关键设备和网络安全专用产品目录》中的产品时,所选产品应按要求通过安全认证或安全检测。2023年7月1日前已经获得销售许可证的网络关键设备和网络安全专用产品,在有效期内可继续使用。 2.方案所选用的密码产品与服务应具有国家密码管理局颁发的密码证书。 |
|
7 |
网络安全资金预算及依据。网络安全资金是否满足国家、省、市有关网络安全管理的相关规定及网络安全保障需求。 |
新建设项目(系统)的网络安全(如软硬件安全设备、安全运维、安全维保、渗透测试、风险评估、等级保护测评等)预算不低于项目总预算的5%。 | |
|
8 |
安全管理制度 |
网络安全管理制度建立情况。确保安全策略、管理制度和操作规程等保障措施同步实施,并保障系统处于持续安全防护状态。 |
1.安全管理制度 1.1 应制定网络安全工作的总体方针和安全策略,阐明机构安全工作的总体目标、范围、原则和安全框架等。 1.2 应形成由安全策略、管理制度、操作规程、记录表单等构成的全面的安全管理制度体系。(三级及以上) 1.3 安全管理制度应通过正式、有效的方式发布,并按照需求进行修订。 2.安全管理机构 |
|
2.1 成立指导和管理网络安全工作的委员会或领导小组,其最高领导由单位主管领导担任或授权。 2.2 明确管理机构各岗位和职责设置,明确审批流程。 2.3 应配备专职的安全管理员,不可兼职。(三级及以上) 3.安全管理人员 3.1 完善人员录用流程和要求,明确人员离岗流程。 3.2 明确外部人员访问管理制度。 3.3 应与被录用人员签署保密协议,与关键岗位人员签署岗位责任协议。(三级及以上) 4.安全建设管理 4.1 制定系统定级备案流程,开展安全方案设计。 4.2 安全设计方案应组织相关部门和有关安全专家对安全整体规划及其配套文件的合理性、正确性进行论证、审定,经过批准后才能正式实施。 4.3 项目建设应邀请第三方监理单位监督项目的实施全过程。(三级及以上) 5.安全运维管理 5.1 按要求定期开展网络安全检测、风险评估、等级保护测评工作。 5.2 应制定统一的应急预案框架,包括启动预案的条件、应急组织构成、应急资金保障、事后教育和培训等内容。 5.3 应制定安全事件报告和处置管理制度,明确不同安全事件的报告、处置和响应流程,确定安全事件的现场处理、事件报告和后期恢复的管理职责等。 5.4应定期对系统相关人员进行应急预案培训,开展应急预案演练。定期对原有的应急预案重新评估,修订完善。(三级及以上) | |||
|
9 |
国产化要求和供应链安全 |
国产化要求和供应链安全。 |
1.方案中所选用的安全类产品原则上应为国产,因业务需要使用国外产品的需说明使用理由。 2.项目业主应与安全产品、安全服务的提供方签订保密协议和网络安全责任书。 3.要求安全产品、安全服务提供方的技术服务人员提供背景审查材料。 4.新建项目原则上应使用国产操作系统,确有必要使用CentOS、新订阅或续签RHEL服务的,应组织专家充分论证并经本单位主要负责同志批准。 |
|
10 |
IPv6规模部署和应用 |
IPv6规模部署和应用情况。包括网络规划、设备选用、功能应用等方面IPv6适配部署情况。 |
1.方案中选用的产品须满足IPv6部署和应用要求,支持IPv6网络环境,科学规划并部署IPv6地址。 2.方案须充分考虑IPv6网络架构的搭建和应用,实现IPv4/IPv6双栈访问,默认IPv6网络优先使用,并逐步向IPv6单栈模式过渡。 3.方案中涉及的软件、移动应用等,须满足IPv6部署和应用要求,适配IPv6网络环境。 |
|
11 |
政务移动互联网应用程序规范性 |
政务移动互联网应用程序建设情况、功能设计情况、整合对接、防止功能异化情况。 |
1.是否建设面向基层的政务移动互联网应用程序,并设置基层报送数据、材料功能。如属于面向基层的政务移动互联网应用程序,是否制定了与省级、市级平台的整合计划和技术方案。 2.除安保、应急等特殊场景规定外,不得设置打卡签到、积分排名、统计在线时长等强制性功能。 3.说明推广下载方式。是否设计考核通报用户安装率、强制要求定期登录等功能,点赞量、网络投票数、转发量、学习时长等是否量化并纳入考评,下级和基层上传工作照片、视频和轨迹是否必要。 |
2.密码应用方案。围绕业务应用,基于密码技术,提出满足信息系统安全需求的密码应用方案。方案应从信息系统的物理和环境安全、网络和通信安全、设备和计算安全、应用和数据安全等四个技术层面提出技术规划,从管理制度、人员管理、建设运行和应急处置等四个方面提出管理规划。
六、集约化及信息资源共享分析
(一)集约化方面。
描述项目落实集约化情况。非涉密数字化服务类项目原则上应依托电子政务云平台、政务网络、共性支撑平台(统一支付平台、统一电子证照系统、统一电子印章、统一身份认证)、公共业务端口(“赣服通”“赣政通”“赣企通”“赣通码”等)、共性应用(综合协同办公系统、政务外网视频会议系统、公共信用信息平台等)及本地本部门已建系统平台实施。如需部署在政务云,需列明政务云资源需求清单,测算政务云年度服务费用。
政务云服务需求清单(样表)
|
服 务 产 品 清 单 |
政务云服务资源(计算、存储、网络类) | |||
|
序号 |
服务器用途 |
产品规格名称 |
数量 | |
|
1 |
||||
|
2 |
||||
|
3 |
||||
|
… |
||||
|
小计:虚机 台,VCPU 核,内存 GB,系统硬盘 GB(其中:SSD GB、SATA GB、SAS GB),对象存储 GB,带宽 M | ||||
|
政务云服务资源(安全类) | ||||
|
序号 |
产品类别 |
产品规格名称 |
数量 | |
|
1 |
||||
|
2 |
||||
|
3 |
||||
|
… |
||||
|
其他 需求 |
||||
|
服务费用估算 |
||||
备注:1.填写政务云服务需求清单前,应参考《九江市政务云服务目录》,不在统筹支付目录中的服务费用需另行列支解决。2.本表的“服务费用估算”按政务云服务目录单价估算。
(二)信息资源共享。
项目必须依托全市电子政务共享数据统一交换平台共享政务数据,描述项目所需信息资源和项目可提供的信息资源,编制数据资源需求清单、政务信息资源目录,明确各类数据共享属性和开放属性等。建设视频点位的需列明点位清单,明确可共享的视频资源。
数据资源需求清单(样表)
|
序号 |
数据来源单位 |
需求信息资源名称 |
需求数据项 |
数据应用场景 |
共享方式需求 |
更新周期需求 |
数据范围需求 |
数源单位意见 |
|
1 示例 |
市市场监管局 |
小微企业名录库信息 |
企业名称、统一社会信用代码、市场主体类型、成立日期、注册资本、登记机关、所属门类、行业代码 |
办理不动产登记需要核验申请人和办事人员小微企业名录库信息,属于小微企业的在办理不动产转移登记时,可以减免登记费,减轻小微企业负担,提升政务服务事项网办能力和全程网办程度。 |
接口交换 |
实时 |
市本级 |
同意 提供 |
备注:1.数据来源单位:项目所需数据的提供单位。2.需求数据项:所需的数据资源包含哪些信息项,按实际业务工作需要的数据最小化原则进行列举。3.数据应用场景:描述使用数据完成的具体业务场景、预期应用效果等。4.共享方式需求:所需数据建议通过什么方式共享,包括接口交换、库表/文件、在线浏览、离线交换等。5.更新周期需求:所需数据的更新频率要求,包括实时、每日、每月、每年等。6.数据范围需求:所需数据的地域范围,包括市本级、市县两级、全省、全国等。7.数源单位意见:前期与数源单位沟通情况,数据是否可按需提供。
政务信息资源目录(样表)
|
信息源 名称 |
是否 涉密 |
信息资源 格式 |
信息项名称 |
共享属性 |
开放属性 |
更新 周期 |
起始 日期 |
地域范围 | |||
|
共享 类型 |
共享 方式 |
共享 条件 |
是否向社会开放 |
开放 条件 | |||||||
|
各县(市、区)资料清单 |
否 |
电子文件类excel |
县(市、区)情介绍、产业发展情况(首位、主导、传统特色)、招引方向、视频宣传片、历史沿革、名胜古迹、风味美食、招商政策、投资指南、联系人、联系方式 |
无条件 共享 |
离线 交换 |
用于 工作 |
是 |
无条件开放 |
每月 |
2023年 |
市县两级 |
备注:1.需要完整编制系统信息资源目录,列明系统包含的所有数据资源。2.共享指政府部门之间使用数据,开放指提供社会公众使用数据。3.共享类型包括不予共享、有条件共享、无条件共享。4.共享方式包括服务接口、文件(excel表格或库表)交换、离线交换等。5.更新周期包括但不限于:实时、每日、每月、每年等。
七、项目投资与财务方案
(一)投资估算。
对项目服务费用进行估算,说明投资估算编制依据和编制范围,明确项目服务期内分年度投资计划。投资估算明细须附表详细列出评估过程;有类似项目服务案例的,提供不少于三个的类似项目成交合同价。
(二)筹资方案。
说明项目资金来源及落实情况。
(三)项目报价情况。
提供三家以上厂商(服务商)报价。
八、附表、附图和附件
根据项目实际情况和相关规范要求,研究确定并附具必要的材料、附表、附图和附件等。
附件3
九江市数字化项目可行性研究报告参考模板
一、概述
(一)项目概况。
项目全称及简称。概述项目建设目标和任务、建设地点、建设内容和规模(含主要产出)、建设工期、投资规模和资金来源、建设模式、主要技术经济指标、绩效目标等。绩效目标应可量化,与项目建设前的相关数值进行对比。
(二)项目单位概况。
简述项目单位基本情况。拟新组建项目法人的,简述项目法人组建方案。对于政府资本金注入项目,简述项目法人基本信息、投资人(或者股东)构成及政府出资人代表等情况。
(三)编制依据。
概述项目建议书(或项目建设规划)及其批复文件、国家和地方有关支持性规划、产业政策和行业准入条件、主要标准规范、专题研究成果,以及其他依据。
(四)主要结论和建议。
简述项目可行性研究的主要结论和建议。
二、项目建设背景和必要性
(一)项目建设背景。
简述项目立项背景和前期工作进展。
(二)规划政策符合性。
阐述项目与经济社会发展规划等重大规划的衔接性,与国家、省、市相关重大政策目标的符合性。
(三)项目建设必要性。
从重大战略和规划、产业政策、经济社会发展、项目单位履职尽责等层面,综合论证项目建设的必要性和建设时机的适当性。
三、项目需求分析与产出方案
(一)信息化现状分析。
对本部门(单位)、本系统信息化现状进行详细调查,从信息化系统(已建、在建)、硬件设备、网络、数据、安全、运维、规章制度、人员队伍、应用情况等方面进行描述,通过文字、图表等形式分析现有信息化应用的情况。
升级改造类项目需重点说明拟升级改造的系统情况。
(二)需求分析。
在调查项目单位业务需求现状的基础上,提出项目功能、产品的应用需求。分析产品或服务的可接受性或需求潜力,研究提出拟建项目功能定位、近期和远期目标、产品或服务的需求总量及结构。
(三)建设内容和规模。
结合项目建设目标和功能定位等,论证拟建项目的总体布局、主要建设内容及规模,确定建设标准。大型、复杂及分期建设项目应根据项目整体规划、资源利用条件及近远期需求预测,明确项目近远期建设规模、分阶段建设目标和建设进度安排,并说明预留发展空间及其合理性、预留条件对远期规模的影响等。
(四)项目产出方案。
研究提出拟建项目正常运营年份应达到的生产或服务能力及其质量标准要求,并评价项目建设内容、规模以及产出的合理性,分析项目建设前后有关产出对比。
四、项目选址与要素保障
(一)项目选址。
通过多方案比较,选择项目最佳或合理的场址。
(二)项目建设条件。
分析拟建项目的建设条件。包括但不限于:已有平台支撑、配套场所、人员队伍、工作机制等。改扩建项目要分析现有平台(系统)的容量和功能,提出改扩建和利旧方案。
(三)要素保障分析。
主要围绕政策要素保障、资金要素保障、数据要素保障等方面开展描述。列出数据需求清单,明确数据来源及可获得性。
数据资源需求清单(样表)
|
序号 |
数据来源单位 |
需求信息资源名称 |
需求数据项 |
数据应用场景 |
共享方式需求 |
更新周期需求 |
数据范围需求 |
数源单位意见 |
|
1 示例 |
市市场监管局 |
小微企业名录库信息 |
企业名称、统一社会信用代码、市场主体类型、成立日期、注册资本、登记机关、所属门类、行业代码 |
办理不动产登记需要核验申请人和办事人员小微企业名录库信息,属于小微企业的在办理不动产转移登记时,可以减免登记费,减轻小微企业负担,提升政务服务事项网办能力和全程网办程度。 |
接口交换 |
实时 |
市 本 级 |
同意 提供 |
备注:1.数据来源单位:项目所需数据的提供单位。2.需求数据项:所需的数据资源包含哪些信息项,按实际业务工作需要的数据最小化原则进行列举。3.数据应用场景:描述使用数据完成的具体业务场景、预期应用效果等。4.共享方式需求:所需数据建议通过什么方式共享,包括接口交换、库表/文件、在线浏览、离线交换等。5.更新周期需求:所需数据的更新频率要求,包括实时、每日、每月、每年等。6.数据范围需求:所需数据的地域范围,包括市本级、市县两级、全省、全国等。7.数源单位意见:前期与数源单位沟通情况,数据是否可按需提供。
五、项目建设方案
(一)总体建设方案。
按照“五统一”“一市一平台”“一部门一系统”等要求,从系统、网络、数据、安全、运维、规章制度、人员队伍、应用情况等方面阐述为达到项目目标和绩效目标所采用的建设方案,绘制总体架构、网络拓扑、应用架构等示意图,在已有信息化基础上,通过多方案比较,选择项目最佳或合理的建设方案。明确项目与上级、本级、下级相关系统的逻辑关系及边界等。
总体架构图(示例)

网络拓扑图(示例)

应用架构图(示例)

(二)技术方案。
通过技术比较提出项目预期达到的技术目标、技术来源及其实现路径,确定核心技术方案和核心技术指标。简述推荐技术路线的理由。对于专利或关键核心技术,需要分析其取得方式的可靠性、知识产权保护、技术标准和自主可控性等。包括但不限于信息资源规划和数据库建设、应用系统建设、应用支撑系统建设、数据处理和存储系统建设、网络系统建设等内容。
(三)设备方案。
通过设备比选提出所需主要设备的规格、数量、性能参数、来源和价格,论述设备与技术的匹配性和可靠性、设备对工程方案的设计技术需求,提出关键设备推荐方案及自主知识产权情况。对于关键设备,进行单台技术经济论证,说明设备调研情况;对于非标设备,说明设备原理和组成。对于改扩建项目,分析现有设备利用或改造情况。涉及超限设备的,研究提出相应的运输方案,特殊设备提出安装要求。
(四)网络安全方案。
从系统、网络、数据、应用、环境等方面提出安全规划、防护设计、防护措施和密码应用方案。明确安全投入预算和选型、安全制度管理、产品及服务的安全可靠情况、IPv6部署应用情况、网络安全保护等级定级情况及依据、移动互联网应用程序功能设计等。涉密项目应确定保护等级,并制定分级保护方案。
(五)数字化方案。
研究提出拟建项目数字化应用方案,包括技术、设备、工程、建设管理和运维、网络与数据安全保障等方面,提出以数字化交付为目的,实现设计—施工—运维全过程数字化应用方案。
(六)建设管理方案。
提出项目建设组织模式和机构设置,制定质量、安全管理方案和验收标准,明确建设质量和安全管理目标及要求。提出拟采用新设备、新技术、新工艺等推动高质量建设的技术措施。提出项目建设工期,对项目建设主要时间节点做出时序性安排。提出包括招标范围、招标组织形式和招标方式等在内的拟建项目招标方案。研究提出拟采用的建设管理模式,如代建管理、全过程工程咨询服务、工程总承包(EPC)等。
六、集约化及信息资源共享方案
(一)集约化建设。
描述项目落实集约化建设情况,包括但不限于项目依托电子政务云平台、政务网络、共性支撑平台、公共业务端口、共性应用及已建设项目开展集约化建设情况。列明政务云资源需求清单,测算政务云年度服务费用。
政务云服务需求清单(样表)
|
服 务 产 品 清 单 |
政务云服务资源(计算、存储、网络类) | |||
|
序号 |
服务器用途 |
产品规格名称 |
数量 | |
|
1 |
||||
|
2 |
||||
|
3 |
||||
|
… |
||||
|
小计:虚机 台,VCPU 核,内存 GB,系统硬盘 GB(其中:SSD GB、SATA GB、SAS GB),对象存储 GB,带宽 M | ||||
|
政务云服务资源(安全类) | ||||
|
序号 |
产品类别 |
产品规格名称 |
数量 | |
|
1 |
||||
|
2 |
||||
|
3 |
||||
|
… |
||||
|
其他 需求 |
||||
|
服务费用估算 |
||||
备注:1.填写政务云服务需求清单前,应参考《九江市政务云服务目录》,不在统筹支付目录中的服务费用需另行列支解决。2.本表的“服务费用估算”按政务云服务目录单价估算。
(二)信息资源共享。
描述项目可提供的信息资源,编制政务信息资源目录,明确各类数据共享属性、开放属性及通过全市电子政务共享数据统一交换平台共享政务数据的方式。建设视频点位的需列明点位清单,明确可共享的视频资源。
政务信息资源目录(样表)
|
信息源名称 |
是否涉密 |
信息资源格式 |
信息项名称 |
共享属性 |
开放属性 |
更新周期 |
起始日期 |
地域范围 | |||
|
共享类型 |
共享方式 |
共享条件 |
是否向社会开放 |
开放条件 | |||||||
|
各县(市、区)资料 清单 |
否 |
电子文件类excel |
县(市、区)情介绍、产业发展情况(首位、主导、传统特色)、招引方向、视频宣传片、历史沿革、名胜古迹、风味美食、招商政策、投资指南、联系人、联系方式 |
无条件共享 |
离线交换 |
用于工作 |
是 |
无条件开放 |
每月 |
2023年 |
市县两级 |
备注:1.需要完整编制系统信息资源目录,列明系统包含的所有数据资源。2.共享指政府部门之间使用数据,开放指提供社会公众使用数据。3.共享类型包括不予共享、有条件共享、无条件共享。4.共享方式包括服务接口、文件(excel表格或库表)交换、离线交换等。5.更新周期包括但不限于:实时、每日、每月、每年等。
七、项目运营方案
(一)运营模式选择。
研究提出项目运营(运维)模式,确定自主运营(运维)管理还是委托第三方运营(运维)管理,并说明主要理由。委托第三方运营(运维)管理的,应提出对第三方的运营管理能力要求,测算项目建成后的年度运营(运维)费用,明确运营(运维)费用来源。
(二)运营组织方案。
研究项目组织机构设置方案、人力资源配置方案、培训需求及计划,提出项目在合规管理、治理体系优化和信息披露等方面的措施。
(三)安全保障方案。
分析项目运营(运维)管理中存在的危险因素、风险及其危害程度,明确安全责任制,建立安全管理体系,提出项目涉及的数据安全、网络安全、供应链安全等方面的责任制度或措施方案,并制定项目安全应急管理预案。
(四)绩效管理方案。
研究制定项目全生命周期关键绩效指标和绩效管理机制,提出项目主要投入产出效率、直接效果、外部影响和可持续性等管理方案。大型、复杂及分期建设项目,应按照子项目分别确定绩效目标和评价指标体系,并说明影响项目绩效目标实现的关键因素。
八、项目投资与财务方案
(一)投资估算。
对项目建设所需投入的全部资金即项目总投资进行估算,包括工程建设费用、其他费用、预备费(如需)。说明投资估算编制依据和编制范围,明确建设期内分年度投资计划。投资估算明细须附表详细列出评估过程及方式,涉及定制软件开发的需按功能点进行测算(5000万元及以上的采用两分法,5000万元以下的采用五分法)。有类似项目建设案例的,提供不少于三个的类似项目成交合同价。
项目总投资估算表(样表)
|
序号 |
工程或 费用名称 |
投资估算(万元) |
合计 |
投资 占比(%) |
备注 | ||||
|
软件 开发费 |
软件 购置费 |
硬件 购置费 |
基础 设施费 |
其他 实施费 | |||||
|
一 |
工程费用 |
||||||||
|
1 |
A系统 |
||||||||
|
2 |
B系统 |
||||||||
|
... |
... |
||||||||
|
二 |
其他费用 |
||||||||
|
1 |
设计费 |
||||||||
|
2 |
监理服务费 |
||||||||
|
3 |
招标代理服务费 |
||||||||
|
4 |
等保测评费 |
||||||||
|
5 |
密码测评费 |
||||||||
|
... |
... |
||||||||
|
三 |
预备费 |
||||||||
备注:1.软件开发费是指定制化软件开发过程中的需求分析、设计、编码、集成、测试、验收交付活动相关的项目管理、支持活动所需的费用。2.软、硬件购置费是指项目购置所需成品软件、硬件设备所支付的费用。软硬件选型应以满足项目基本要求为准则,不盲目追求高标准。硬件设备单价优先参考主流国产品牌同类产品的近期(半年内)项目成交价格,若无相关成交价格信息可依次参考政府采购平台、主流电商平台的市场价。3.基础设施费是指机房建设、指挥中心装修、视频监控、管道光缆、应急通信、综合布缆、智能化工程等以基础信息设施建设为主的配套项目建设费用。基础设施建设费应参考相关行业工程造价标准进行测算。4.其他实施费主要包括数据资源购买、数据治理、数据迁移、网络租赁、密码应用等其他费用。5.系统集成费一般包含在软硬件采购费用中,不单独列支。6.预备费主要用于建设施工过程中发生不可预见的特殊情况,发生则计取费用,未发生不计取,建设单位应履行审批程序,并在结算时列明详细用途。
(二)盈利能力分析。
根据项目性质,确定适合的评价方法。结合项目运营期内的负荷要求,估算项目营业收入、补贴性收入及各种成本费用,并按相关行业要求提供量价协议、框架协议等支撑材料。通过项目自身的盈利能力分析,评价项目可融资性。对于政府直接投资的非经营性项目,开展项目全生命周期资金平衡分析,提出开源节流措施。对于政府资本金注入项目,计算财务内部收益率、财务净现值、投资回收期等指标,评价项目盈利能力;营业收入不足以覆盖项目成本费用的,提出政府支持方案。对于综合性开发项目,分析项目服务能力和潜在综合收益,评价项目采用市场化机制的可行性和利益相关方的可接受性。
(三)融资方案。
研究提出项目拟采用的融资方案,包括权益性融资和债务性融资,分析融资结构和资金成本。说明项目申请财政资金投入的必要性和方式,明确资金来源,提出形成资金闭环的管理方案。对于政府资本金注入项目,说明项目资本金来源和结构、与金融机构对接情况,研究采用权益型金融工具、专项债、公司信用类债券等融资方式的可行性,主要包括融资金额、融资期限、融资成本等关键要素。对于具备资产盘活条件的基础设施项目,研究项目建成后采取基础设施领域不动产投资信托基金(REITs)等方式盘活存量资产、实现项目投资回收的可能路径。
(四)债务清偿能力分析。
对于使用债务融资的项目,明确债务清偿测算依据和还本付息资金来源,分析利息备付率、偿债备付率等指标,评价项目债务清偿能力,以及是否增加当地政府财政支出负担、引发地方政府隐性债务风险等情况。
(五)财务可持续性分析。
对于政府资本金注入项目,编制财务计划现金流量表,计算各年净现金流量和累计盈余资金,判断拟建项目是否有足够的净现金流量维持正常运营。对于在项目经营期出现经营净现金流量不足的项目,研究提出现金流接续方案,分析政府财政补贴所需资金,评价项目财务可持续性。
九、项目影响效果分析
(一)经济影响分析。
对于具有明显经济外部效应的政府投资项目,计算项目对经济资源的耗费和实际贡献,分析项目费用效益或效果,以及重大投资项目对宏观经济、产业经济、区域经济等所产生的影响,评价拟建项目的经济合理性。
(二)社会影响分析。
通过社会调查和公众参与,识别项目主要社会影响因素和主要利益相关者,分析不同目标群体的诉求及其对项目的支持程度,评价项目采取以工代赈等方式在带动当地就业、促进技能提升等方面的预期成效,以及促进员工发展、社区发展和社会发展等方面的社会责任,提出减缓负面社会影响的措施或方案。
(三)碳达峰碳中和分析。
对于高耗能、高排放项目,在项目能源资源利用分析的基础上,预测并核算项目年度碳排放总量、主要产品碳排放强度,提出项目碳排放控制方案,明确拟采取减少碳排放的路径与方式,分析项目对所在地区碳达峰碳中和目标实现的影响。
十、项目风险管控方案
(一)风险识别与评价。
识别项目全生命周期的主要风险因素,包括需求、建设、运营、融资、财务、经济、社会、环境、网络与数据安全等方面,分析各风险发生的可能性、损失程度,以及风险承担主体的韧性或脆弱性,判断各风险后果的严重程度,研究确定项目面临的主要风险。
(二)风险管控方案。
结合项目特点和风险评价,有针对性地提出项目主要风险的防范和化解措施。重大项目应当对社会稳定风险进行调查分析,查找并列出风险点、风险发生的可能性及影响程度,提出防范和化解风险的方案措施,提出采取相关措施后的社会稳定风险等级建议。对可能引发“邻避”问题的,应提出综合管控方案,保证影响社会稳定的风险在采取措施后处于低风险且可控状态。
(三)风险应急预案。
对于拟建项目可能发生的风险,研究制定重大风险应急预案,明确应急处置及应急演练要求等。
十一、研究结论及建议
(一)主要研究结论。
从建设必要性、要素保障性、工程可行性、运营有效性、财务合理性、影响可持续性、风险可控性等维度分别简述项目可行性研究结论,评价项目在经济、社会、环境等各方面效果和风险,提出项目是否可行的研究结论。
(二)问题与建议。
针对项目需要重点关注和进一步研究解决的问题,提出相关建议。
十二、附表、附图和附件
根据项目实际情况和相关规范要求,研究确定并附具必要的附表、附图和附件等。
附表1 定制开发软件功能点估算表(样表)
|
XX系统功能点估算表 | ||||||||||
|
序号 |
一级 模块 |
二级 模块 (可选) |
三级 模块 (可选) |
功能点名称 |
功能点简述 |
类型 |
操作的主要逻辑 文件 |
未调整功能点UFP |
复用度系数RUF |
调整后功能点AFP |
|
1 |
||||||||||
|
2 |
||||||||||
|
... |
||||||||||
附表2 定制开发软件功能点测算规模、工作量、费用表(样表)
|
XX系统功能点测算规模、工作量、费用表 | ||
|
1.未调整软件规模US(功能点) |
||
|
2.设定规模调整因子CF |
||
|
3.设定系统类别调整因子SCF |
||
|
4.调整后软件规模AS(功能点)AS=US×CF×SCF |
||
|
5.功能点耗时率(PDR)(人时/功能点) |
下限值(P25) |
|
|
中间值(P50) |
||
|
上限值(P75) |
||
|
6.未调整工作量UE(人时)UE=PDR×AS |
下限值(P25) |
|
|
中间值(P50) |
||
|
上限值(P75) |
||
|
7.设定开发语言调整因子LF |
||
|
8.调整后工作量AE(人时)AE=UE×LF |
下限值(P25) |
|
|
中间值(P50) |
||
|
上限值(P75) |
||
|
9.人月折算系数HM(人时/人月) |
||
|
10.软件开发基准人月费率F(万元/人月) |
||
|
11.软件开发费用SDC(万元)SDC=AE/HM×F |
下限值(P25) |
|
|
中间值(P50) |
||
|
上限值(P75) |
||
|
最终费用/价格(建议取中间值) |
||
附件4
九江市数字化项目建设备案表
项目单位(盖章): 联络人: 填报日期:
|
项目名称 |
项目单位 |
项目类型 |
新建□ 扩建□ 改建□ 迁移□ 服务□ 设备□ | |||
|
项目金额 |
资金来源 |
|||||
|
建设依据 |
建设目标 | |||||
|
主要建设内容 |
||||||
|
建设模式 |
上级行业部门意见 |
是否开展需求调研 |
是□ 否□ | |||
|
拟开工时间 |
是否编制数据资源清单 |
是□ 否□ |
是否编制数据需求清单,并论证数据来源可行性 |
是□ 否□ | ||
|
是否符合 “五统一” |
是□ 否□ |
是否符合“一部门一系统” |
是□ 否□ |
是否符合“一市一平台” |
是□ 否□ | |
|
是否涉密项目 |
是□ 否□ |
网络环境 |
是否符合安全可靠要求 |
是□ 否□ | ||
|
等保定级情况 |
是否制定安全保障方案 |
是□ 否□ |
是否应用商用密码技术 |
是□ 否□ | ||
|
是否部署在统一政务云 |
是□ 否□ |
政务云费用/年 |
政务云服务费来源 |
|||
|
项目质保 (服务)期 |
运维费用/年 |
运维费资金来源 |
||||
|
本单位审核把关情况: | ||||||
来源:中国九江网


